elecena.pl

Digitally Programmable Sensor Signal Amplifier with EMI Filters

Analog Devices

Digitally Programmable Sensor Signal Amplifier with EMI Filters RSS Sample
  • Darmowa próbka
MPN:
AD8556
Producent:
ANALOG DEVICES
Dodany do bazy:
Ostatnio widziany:
Zmiana ceny:
-100% (21.01.2025)
Poprzednia cena:
6.93

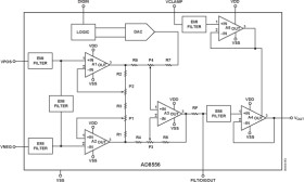
The AD8556 is a zero-drift, sensor signal amplifier with digitally programmable gain and output offset. Designed to easily and accurately convert variable pressure sensor and strain bridge outputs to a well-defined output voltage range, the AD8556 accurately amplifies many other differential or single-ended sensor outputs. The AD8556 uses the ADI patented low noise auto-zero and DigiTrim® technologies to create an incredibly accurate and flexible signal processing solution in a very compact footprint.

Gain is digitally programmable in a wide range from 70 to 1,280 through a serial data interface. Gain adjustment can be fully simulated in-circuit and then permanently programmed with reliable polyfuse technology. Output offset voltage is also digitally programmable and is ratiometric to the supply voltage. AD8556 also features internal EMI filters on the VNEG, VPOS, FILT and VCLAMP pins.

In addition to extremely low input offset voltage, low input offset voltage drift, and very high dc and ac CMRR, the AD8556 also includes a pull-up current source at the input pins and a pull-down current source at the VCLAMP pin. This allows open wire and shorted wire fault detection. A low-pass filter function is implemented via a single low cost external capacitor. Output clamping set via an external reference voltage allows the AD8556 to drive lower voltage ADCs safely and accurately.

When used in conjunction with an ADC referenced to the same supply, the system accuracy becomes immune to normal supply voltage variations. Output offset voltage can be adjusted with a resolution of better than 0.4% of the difference between VDD and VSS. A lockout trim after gain and offset adjustment further ensures field reliability.

The AD8556 is fully specified from −40°C to +140°C. Operating from single-supply voltages of 2.7 V to 5.5 V, the AD8556 is offered in the 8-lead SOICN, and 4 mm × 4 mm 16-lead LFCSPVQ.

Applications

* Automotive Sensors

* Pressure and Position Sensors

* Precision Current Sensing

* Strain Gages

* EMI filters at input pins

* Specified from −40°C to +140°C

* Low offset voltage: 10 μV maximum

* Low input offset voltage drift: 65 nV/°C maximum

* High CMRR: 94 dB minimum

* Digitally programmable gain and output offset voltage

* Programmable output clamp voltage

* Open and short wire fault detection

* Low-pass filtering

* Single-wire serial interface

* Stable with any capacitive load

* SOICN and LFCSPVQ packages

* 4.5 V to 5.5 V operation

Elecena nie prowadzi sprzedaży elementów elektronicznych, ani w niej nie pośredniczy.

Produkt pochodzi z oferty sklepu