elecena.pl

Four White LED Backlight Driver

Analog Devices

Four White LED Backlight Driver RSS Sample
  • Darmowa próbka
MPN:
ADM8843
Producent:
ANALOG DEVICES
Dodany do bazy:
Ostatnio widziany:
Zmiana ceny:
-100% (20.01.2025)
Poprzednia cena:
0.67

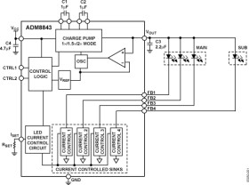
The ADM8843 uses charge pump technology to provide the power to drive up to four LEDs. The LEDs are used for backlighting a color LCD display that has regulated constant current for uniform brightness intensity. The main display can use up to three LEDs, and the sub display uses one LED. The CTRL1 and CTRL2 digital input control pins control the shutdown operation and the brightness of the main and sub displays.

To maximize power efficiency, the charge pump can operate in 1×, 1.5×, or 2× mode. The charge pump automatically switches among 1×/1.5×/2× modes, based on the input voltage, to maintain sufficient drive for the LED anodes at the highest power efficiency.

Improved brightness matching of the LEDs is achieved by a feedback pin that senses individual LED current with a typical matching accuracy of 0.3%.

Applications

* Cellular phones with main and sub displays

* White LED backlighting

* Camera flash/strobes and movie light applications

* Micro TFT color displays

* DSC

* PDAs

* Drives 4 LEDs from a 2.6 V to 5.5 V (Li-Ion) input supply

* 1×/1.5×/2× fractional charge pump to maximize power efficiency

* 0.3% typical LED current matching

* Up to 88% power efficiency over Li-Ion range

* Powers main and sub display LEDs with individual shutdown

* Package footprint only 9 mm2 (3 mm × 3 mm)

* Package height only 0.75 mm

* Low power shutdown mode

* Shutdown function

* Soft start limiting in-rush current

Elecena nie prowadzi sprzedaży elementów elektronicznych, ani w niej nie pośredniczy.

Produkt pochodzi z oferty sklepu