elecena.pl

FET Drive Simple Sequencer™ w/Capacitor Adjustable Delay

Analog Devices

FET Drive Simple Sequencer™ w/Capacitor Adjustable Delay RSS Sample
  • Darmowa próbka
MPN:
ADM6820
Producent:
ANALOG DEVICES
Obudowa:
SOT23-3
Dodany do bazy:
Ostatnio widziany:
Zmiana ceny:
-100% (22.01.2025)
Poprzednia cena:
1.34

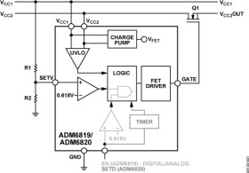
The ADM6819 and ADM6820 are simple power supply sequencers with FET drive capability for enhancing N Channel MOSFETs. These devices can monitor a primary supply voltage and enable/disable an external N-channel FET for a secondary supply. The ADM6819 has the ability to monitor two supplies. Where more than two voltages require sequencing multiple ADM6819/20 devices can be cascaded to achieve this. The devices operate over a supply range of 2.7V to 5.5V.

An internal comparator monitors the primary supply using the VSET pin. The input to this comparator is externally set via a resistor divider from the primary supply. When the voltage at the VSET pin rises above the comparator threshold, the secondary supply FET will be enhanced by an internal charge pump on the GATE output. The ADM6819 features an Enable (EN) pin which is fed to the input of an additional comparator and reference circuit. This pin can be used as a digital enable or a secondary power good comparator to monitor a second supply and only enable the GATE if both supplies are valid. When both the internal comparators inputs are above the threshold, a fixed 200ms timeout will occur before the GATE is driven high and the secondary supply is enabled.

The ADM6820 has only one comparator which is on the SETV pin and features a timeout period which is adjustable via a single external capacitor on the SETD pin. The ADM6819/20 are packaged in small 6-pin SOT-23 packages.

APPLICATIONS

* Multi-Voltage Systems

* Dual Voltage Microprocessors/FPGAs/ASICs/DSPs/

* Network Processors

* Telecoms and Datacoms Systems

* PC/Server Applications

* Single Chip Enables Power Supply Sequencing of Two Supplies

* On Board Charge Pump Fully Enhances N Channel FET

* Adjustable Primary Supply Monitor Monitors Down to 0.62V

* Enabled Capacitor Adjustable Delay

Elecena nie prowadzi sprzedaży elementów elektronicznych, ani w niej nie pośredniczy.

Produkt pochodzi z oferty sklepu