elecena.pl

3.3 V, Dual Loop, 50 Mbps to 3.3 Gbps Laser Diode Driver

Analog Devices

3.3 V, Dual Loop, 50 Mbps to 3.3 Gbps Laser Diode Driver RSS Sample
  • Darmowa próbka
MPN:
ADN2870
Producent:
ANALOG DEVICES
Dodany do bazy:
Ostatnio widziany:

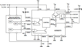
The ADN28701 laser diode driver is designed for advanced SFP and SFF modules, using SFF-8472 digital diagnostics. The device features dual-loop control of the average power and extinction ratio, which automatically compensates for variations in laser characteristics over temperature and aging. The laser needs only to be calibrated at 25°C, eliminating the expensive and time consuming temperature calibration. The ADN2870 supports single-rate operation from 50 Mbps to 3.3 Gbps or multirate operation from 155 Mbps to 3.3 Gbps.

Average power and extinction ratios can be set with reference voltages provided by a microcontroller DAC or by adjustable resistors. The ADN2870 provides bias and modulation current monitoring as well as fail alarms and automatic laser shutdown. The device interfaces easily with the ADuC702x family of MicroConverters® and with the ADN289x family of limiting amplifiers to make a complete SFP/SFF transceiver solution. An SFP reference design is available. The product is available in a space-saving 4 mm × 4 mm LFCSP specified over the −40°C to +85°C temperature range.

Applications

* Multirate OC3 to OC48-FEC SFP/SFF modules

* 1×/2×/4× Fibre Channel SFP/SFF modules

* LX-4 modules

* DWDM/CWDM SFP modules

* 1GE SFP/SFF transceiver modules

* SFP/SFF MSA and SFF-8472 compliant

* SFP reference design available

* 50 Mbps to 3.3 Gbps operation

* Dual-loop control of average power and extinction ratio

* Typical rise/fall time 60 ps

* Bias current range 2 mA to 100 mA

* Modulation current range 5 mA to 90 mA

* Laser FAIL alarm and automatic laser shutdown (ALS)

* Bias and modulation current monitoring

* 3.3 V operation

* 4 mm × 4 mm LFCSP

* Voltage setpoint control

* Resistor setpoint control

* RoHS compliant

Elecena nie prowadzi sprzedaży elementów elektronicznych, ani w niej nie pośredniczy.

Produkt pochodzi z oferty sklepu