20-/28-Pin Low-Voltage ROM MCU with Infrared Timers
Analog Devices
RSS
Sample
- Darmowa próbka
- MPN:
- ZLR16300
- Producent:
- ANALOG DEVICES
- Dodany do bazy:
- Ostatnio widziany:
Sugerowane produkty dla zlr16300
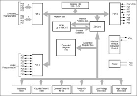
Maxim's Crimzon® ZLR16300 MCU is a ROM-based member of the Crimzon ZLR16300 family of general-purpose microcontrollers. With 1KB to 16KB of program memory and 237 bytes of general-purpose RAM, the Z8® core offers fast-executing, efficient use of memory, sophisticated interrupts, input/output (I/O) bit manipulation capabilities, automated pulse generation/reception, and internal key-scan pullup transistors.
The ZLR16300 offers a flexible I/O scheme, an efficient register and address space structure, and a number of ancillary features that are useful in many consumer, automotive, computer peripheral, and battery-operated handheld applications.
Elecena nie prowadzi sprzedaży elementów elektronicznych, ani w niej nie pośredniczy.
Produkt pochodzi z oferty sklepu Analog Devices