elecena.pl

Y2K-Compliant Watchdog RTC with NV Control

Analog Devices

Y2K-Compliant Watchdog RTC with NV Control RSS Sample
  • Darmowa próbka
MPN:
DS1500
Producent:
ANALOG DEVICES
Dodany do bazy:
Ostatnio widziany:

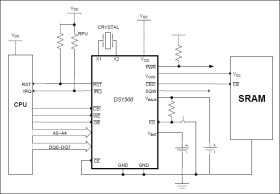
The DS1500 is a full-function, year 2000-compliant, real-time clock/calendar (RTC) with an alarm, watchdog timer, power-on reset, battery monitors, 256 bytes of on-board nonvolatile (NV) SRAM, NV control for backing up an external SRAM, and a 32.768kHz output. User access to all registers within the DS1500 is accomplished with a byte-wide interface as shown in Figure 7. The RTC registers contain century, year, month, date, day, hours, minutes, and seconds data in 24-hour binary-coded decimal (BCD) format. Corrections for day of month and leap year are made automatically.

Applications

* Battery-Backed Systems * Consumer Electronics * Office Equipment * Remote Systems * Telecom Switches

* BCD-Coded Century, Year, Month, Date, Day, Hours, Minutes, and Seconds with Automatic Leap-Year Compensation Valid Up to the Year 2100

* Programmable Watchdog Timer and RTC Alarm

* Century Register; Y2K-Compliant RTC

* Automatic Battery Backup and Write Protection to External SRAM

* +5V or +3.3V Operation

* Precision Power-On Reset

* Power-Control Circuitry Supports System Power-On from Date/Day/Time Alarm or Key Closure

* 256 Bytes User NV RAM

* Auxiliary Battery Input

* Accuracy Better than ±1 Minute/Month at +25°C

* Day-of-Week/Date Alarm Register

* Battery Voltage-Level Indicator Flags

* Optional Industrial Temperature Range: -40°C to +85°C

Elecena nie prowadzi sprzedaży elementów elektronicznych, ani w niej nie pośredniczy.

Produkt pochodzi z oferty sklepu