elecena.pl

Dual EconoReset with Pushbutton

Analog Devices

Dual EconoReset with Pushbutton RSS Sample
  • Darmowa próbka
MPN:
DS1834A
Producent:
ANALOG DEVICES
Dodany do bazy:
Ostatnio widziany:

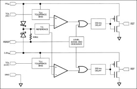
The DS1834 Dual EconoReset with Pushbutton is designed to monitor power and protect processing in dual-voltage systems. It operates from the higher of a 3-volt or 5-volt input, monitoring both for in-tolerance conditions. When safety thresholds are breached from either input, the DS1834 initiates reset. On power return, it automatically restarts the processor, maintaining reset for 350ms to allow stabilization. The DS1834 also monitors a pushbutton input to allow for external over-ride.

Using pin adjustments, voltage reset tolerances can be set in different combinations for the 5V and 3.V power supplies, respectively: 10% and 10% 10% and 20% and 5% and 10%. DS1834A NMOS outputs can be wire-AND'd to either the 5-volt or 3-volt level. The DS1834 and DS1834D have CMOS outputs for low-current operation.

The DS1834 is targeted for multi-voltage microprocessor systems and subsystems, or for buses that do not operate at the same voltage as the µP or core logic. By integrating monitoring functions required for a particular application, the DS1834 enhances processor reliability with considerable savings in space and cost.

* Monitors both 3.3V and 5V power supplies

* 3.3V and 5V power-on and power transient resets

* Provides pushbutton switch for manual reset control

* Active low push-pull outputs (DS1834)

* Active low open-drain outputs (DS1834A)

* Active high push-pull outputs (DS1834D)

* Draws internal power from the higher of the two sources

* Uses precision temperature-compensated voltage reference and sensor

* Maintains active high reset for 350ms after power return

* Internal 5kΩ pull-up resistor

* Operating ranges:

* 5V with 5% or 10% tolerance

* 3.3V with 10% or 20% tolerance

* -40°C to +85°C

Elecena nie prowadzi sprzedaży elementów elektronicznych, ani w niej nie pośredniczy.

Produkt pochodzi z oferty sklepu