elecena.pl

76V, APD, Dual Output Current Monitor

Analog Devices

76V, APD, Dual Output Current Monitor RSS Sample
  • Darmowa próbka
MPN:
DS1842A
Producent:
ANALOG DEVICES
Dodany do bazy:
Ostatnio widziany:

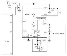
The DS1842A integrates the discrete high-voltage components necessary for avalanche photodiode (APD) bias and monitor applications. A precision voltage-divider network is used in conjunction with an external DC-DC controller and FET to create a boost DC-DC converter. A current clamp limits current through the APD and also features an external shutdown. The precision voltage-divider network is provided for precise control of the APD bias voltage. The device also includes a dual current mirror to monitor the APD current.

Applications

* APD Biasing * GPON ONU and OLT

* 76V Maximum Boost Voltage

* Current Monitor with a Wide 1µA to 2mA Range, Fast 50ns Time Constant, and 10:1 and 5:1 Ratio

* 2mA Current Clamp with External Shutdown

* Precision Voltage Feedback

* Multiple External Filtering Options

* 3mm x 3mm, 14-Pin TDFN Package with Exposed Pad

Elecena nie prowadzi sprzedaży elementów elektronicznych, ani w niej nie pośredniczy.

Produkt pochodzi z oferty sklepu