elecena.pl

XFP Laser Control and Digital Diagnostic IC

Analog Devices

XFP Laser Control and Digital Diagnostic IC RSS Sample
  • Darmowa próbka
MPN:
DS1862A
Producent:
ANALOG DEVICES
Dodany do bazy:
Ostatnio widziany:

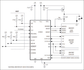
The DS1862A is a closed-loop laser-driver control IC with built-in digital diagnostics designed for XFP MSA. The laser control function incorporates automatic power control (APC) and allows extinction ratio control though a temperature-indexed lookup table (LUT). The DS1862A monitors up to seven analog inputs, including temperature and monitor diode (MD) current, which are used to regulate the laser bias current and extinction ratio. Warning and alarm thresholds can be programmed to generate an interrupt if monitored signals exceed tolerance. Calibration is also provided internally using independent gain and offset scaling registers for each of the monitored analog signals. Settings such as programmed calibration data are stored in password-protected EEPROM memory. Programming is accomplished through an I²C-compatible interface, which can also be used to access diagnostic functionality.

Applications

* Digital Diagnostics in Optical Transmission * Laser Control and Monitoring * Laser Control and Monitoring 10Gbps Optical Transceiver Modules (XFP)

* Implements XFP MSA Requirements for Digital Diagnostics, Serial ID, and User Memory

* I²C-Compatible Serial Interface

* Automatic Power Control (APC)

* Extinction Ratio Control with Lookup Table

* Seven Monitored Channels for Digital Diagnostics (Five Basic Plus Two Auxiliary)

* Internal Calibration of Monitored Channels (Temp, VCC2/3, Bias Current, Transmitted, and Received Power)

* Programmable Quick-Trip Logic for Turning Off Laser for Eye Safety

* Access to Monitoring and ID Information

* Programmable Alarm and Warning Thresholds

* Operates from 3.3V or 5V Supply

* 25-Ball CSBGA, 5mm x 5mm Package

* Internal or External Temperature Sensor

* -40°C to +100°C Operating Temperature Range

* One 8-Bit Buffered DAC

Elecena nie prowadzi sprzedaży elementów elektronicznych, ani w niej nie pośredniczy.

Produkt pochodzi z oferty sklepu