elecena.pl

PON Triplexer Control and Monitoring Circuit

Analog Devices

PON Triplexer Control and Monitoring Circuit RSS Sample
  • Darmowa próbka
MPN:
DS1865
Producent:
ANALOG DEVICES
Dodany do bazy:
Ostatnio widziany:
Zmiana ceny:
-100% (22.03.2024)
Poprzednia cena:
3.66

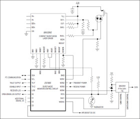
The DS1865 controls and monitors all the burst-mode transmitter and video receiver biasing functions for a passive optical network (PON) triplexer. It has an APC loop with tracking-error compensation that provides the reference for the laser driver bias current and a temperature-indexed lookup table (LUT) that controls the modulation current. It continually monitors for high output current, high bias current, and low and high transmit power with its internal fast comparators to ensure that laser shutdown for eye safety requirements are met without adding external components. Six ADC channels monitor VCC, internal temperature, and four external monitor inputs (MON1—MON4) that can be used to meet transmitter and video receive signal monitoring requirements. Two digital-to-analog converter (DAC) outputs are available for biasing the video receiver channel, and five digital I/O pins are present to allow additional monitoring and configuration.

Applications

* Optical Triplexers with BPON, GPON, or GEPON Transceiver

* Meets GEPON, BPON, and GPON Timing Requirements for Burst-Mode Transmitters

* Bias Current Control Provided by APC Loop with Tracking-Error Compensation

* Modulation Current is Controlled by a Temperature-Indexed Lookup Table

* Laser Power Leveling from -6dB to +0dB

* Two 8-Bit Analog Outputs, One is Controlled by MON4 Voltage for Video Amplifier Gain Control

* Internal Direct-to-Digital Temperature Sensor

* Six Analog Monitor Channels: Temperature, VCC, MON1, MON2, MON3, and MON4

* Five Digital I/O Pins for Additional Control and Monitoring Functions

* Comprehensive Fault Management System with Maskable Laser Shutdown Capability

* Two-Level Password Access to Protect Calibration Data

* 120 Bytes of Password 1 Protected Nonvolatile Memory

* 128 Bytes of Password 2 Protected Nonvolatile Memory in Main Device Address

* 128 Bytes of Nonvolatile Memory Located at A0h Slave Address

* I²C-Compatible Interface for Calibration and Monitoring

* Operating Voltage: 2.85V to 3.9V

* Operating Temperature Range: -40°C to +95°C

* Packaging: 28-Pin Lead-Free TQFN (5mm x 5mm x 0.8mm)

Elecena nie prowadzi sprzedaży elementów elektronicznych, ani w niej nie pośredniczy.

Produkt pochodzi z oferty sklepu