elecena.pl

SFP+ Controller with Analog LDD Interface

Analog Devices

SFP+ Controller with Analog LDD Interface RSS Sample
  • Darmowa próbka
MPN:
DS1873
Producent:
ANALOG DEVICES
Dodany do bazy:
Ostatnio widziany:

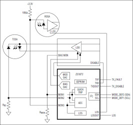
The DS1873 controls and monitors all functions for SFF, SFP, and SFP+ modules including all SFF-8472 functionality. The DS1873 provides APC loop, modulation current control, and eye safety functionality. The DS1873 continuously monitors for high output current, high bias current, and low and high transmit power to ensure that laser shutdown for eye safety requirements are met without adding external components.

Six ADC channels monitor VCC, temperature, and four external monitor inputs (MON1–MON4) that can be used to meet all monitoring requirements. MON3 is differential with support for common mode to VCC. Two digital-to-analog (DAC) outputs with temperature-indexed lookup tables (LUTs) are available for additional monitoring and control functionality.

Applications

* SFF, SFP, and SPF+ Transceiver Modules

* Meets All SFF-8472 Control and Monitoring Requirements

* Six Analog Monitor Channels: Temperature, VCC, MON1–MON4

* MON1–MON4 Support Internal and External Calibration

* Scalable Dynamic Range

* Internal Direct-to-Digital Temperature Sensor

* Alarm and Warning Flags for All Monitored Channels

* Four 10-Bit Delta-Sigma Outputs with 36 Entry Temperature LUTs

* Laser Bias Controlled by APC Loop and Temperature LUT to Compensate for Tracking Error

* Laser Modulation Controlled by 72-Entry Temperature LUT

* Two Additional DACs Controlled by One 72-Entry and One 36-Entry Temperature LUT

* Digital I/O Pins: Five Inputs, Five Outputs

* Comprehensive Fault-Measurement System with Maskable Laser Shutdown Capability

* Flexible, Two-Level Password Scheme Provides Three Levels of Security

* 120 Bytes of Password-1 Protected Memory

* 128 Bytes of Password-2 Protected Memory in Main Device Address

* 256 Additional Bytes Located at A0h Slave Address

* I²C-Compatible Interface

* +2.85V to +3.9V Operating Voltage Range

* -40°C to +95°C Operating Temperature Range

* 28-Pin TQFN (5mm x 5mm) Package

Elecena nie prowadzi sprzedaży elementów elektronicznych, ani w niej nie pośredniczy.

Produkt pochodzi z oferty sklepu