elecena.pl

SFP Controller with Dual LDD Interface

Analog Devices

SFP Controller with Dual LDD Interface RSS Sample
  • Darmowa próbka
MPN:
DS1876
Producent:
ANALOG DEVICES
Dodany do bazy:
Ostatnio widziany:
Zmiana ceny:
-100% (21.01.2025)
Poprzednia cena:
3.04

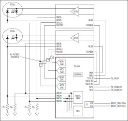
The DS1876 controls and monitors all functions for dual transmitter modules. The memory map is based on SFF-8472. The DS1876 supports APC and modulation control and eye safety functionality for two laser drivers. It continually monitors for high output current, high bias current, and low and high transmit power to ensure that laser shutdown for eye safety requirements are met without adding external components. Six ADC channels monitor VCC, temperature, and four external monitor inputs that can be used to meet all monitoring requirements.

Applications

* Dual Tx Video SFP Modules

* Meets All SFF-8472 Transmitter Control and Monitoring Requirements

* Six Analog Monitor Channels: Temperature, VCC, PMON1, BMON1, PMON2, BMON2

* PMON and BMON Support Internal and External Calibration

* Scalable Dynamic Range

* Internal Direct-to-Digital Temperature Sensor

* Alarm and Warning Flags for All Monitored Channels

* Six Quick Trips for Fast Monitoring of Critical Functions for Laser Safety

* Four 10-Bit Delta-Sigma Outputs

* Each Controlled by 72-Entry Temperature Lookup Table (LUT)

* Digital I/O Pins: Six Inputs, Five Outputs

* Comprehensive Fault Measurement System with Maskable Laser Shutdown Capability

* Flexible, Two-Level Password Scheme Provides Three Levels of Security

* 256 Additional Bytes Located at A0h Slave Address

* Transmitter 1 Is Accessed at A2h Slave Address

* Transmitter 2 Is Accessed at B2h Slave Address

* I²C-Compatible Interface

* +2.85V to +3.9V Operating Voltage Range

* -40°C to +95°C Operating Temperature Range

* 28-Pin TQFN (5mm x 5mm x 0.8mm) Package

Elecena nie prowadzi sprzedaży elementów elektronicznych, ani w niej nie pośredniczy.

Produkt pochodzi z oferty sklepu