elecena.pl

High-Speed Current Mirror with Sample/Hold Output

Analog Devices

High-Speed Current Mirror with Sample/Hold Output RSS Sample
  • Darmowa próbka
MPN:
DS3923
Producent:
ANALOG DEVICES
Dodany do bazy:
Ostatnio widziany:
Zmiana ceny:
-100% (19.01.2025)
Poprzednia cena:
2.08

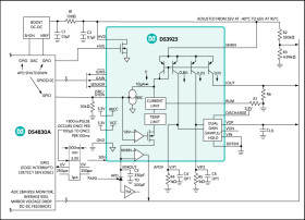
The DS3923 high-speed current mirror integrates high-voltage devices necessary for monitoring the burst-mode receive power signal in avalanche photodiode (APD) biasing and optical line terminal (OLT) applications. It provides small and large gain current mirror outputs to monitor the APD current. A sample/hold circuit with automatic gain selection captures the sampled signal so that an external ADC can accurately measure the signal. An adjustable current clamp limits current through the APD. The clamp also features an external shutdown. An integrated FET is also provided which can be used to quickly clamp the high-voltage bias to ground in the case of high optical input power.

The DS3923 is available in a 24-pin TQFN package and operates over an extended temperature range of -40°C to +95°C.

Applications

* 10GPON OLT * APD Monitoring * GPON OLT

* Accurate Burst-Mode RSSI Measurement with Two Current Mirror Outputs Improves Dynamic Range

* -32dBm to -5dBm Optical Input Range

* ±0.5dB Accuracy

* Sampling Period as Short as 300ns

* Pin Discharge Option

* Low-Noise APD Bias with Shutdown Options Reduces Receiver Sensitivity

* 15V to 76V APD Bias

* External Capacitor Connection for Controlled RC Time Constant of APD Voltage Filter

* Current Clamp with Adjustable Limit and External Shutdown with Limit Status

* High-Voltage Switch FET for APD Fast Shutdown

* Small Package Reduces Total Solution Size and Cost

* 3.5mm x 3.5mm, 24-Pin TQFN Package with Exposed Pad

Elecena nie prowadzi sprzedaży elementów elektronicznych, ani w niej nie pośredniczy.

Produkt pochodzi z oferty sklepu