elecena.pl

100MHz HCSL Clock Oscillator

Analog Devices

100MHz HCSL Clock Oscillator RSS Sample
  • Darmowa próbka
MPN:
DS4100H
Producent:
ANALOG DEVICES
Dodany do bazy:
Ostatnio widziany:

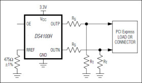
The DS4100H is a low-jitter 100MHz clock oscillator with a high-speed current steering logic (HCSL) output. It combines an AT-cut crystal, an oscillator, and a low-noise phase-locked loop (PLL) in a 5mm by 3.2mm ceramic package. Typical phase jitter is 0.9psRMS from 12kHz to 20MHz. The device operates from a single +3.3V supply.

Applications

* PCI Express®

* 100MHz Output Frequency

* 3.3V ±5% Operating Voltage

* HCSL Output

* Phase Jitter (RMS): 0.9ps Typical

* ±39ppm Frequency Stability Over Voltage, Temperature, 10 Years of Aging

* Output-Enable (OE) Control Input

* 5mm x 3.2mm x 1.49mm Ceramic Package (LCCC)

* Pb Free/RoHS Compliant

Elecena nie prowadzi sprzedaży elementów elektronicznych, ani w niej nie pośredniczy.

Produkt pochodzi z oferty sklepu