Nonvolatile, 32-Position Digital Potentiometer
Analog Devices
RSS
Sample
- Darmowa próbka
- MPN:
- DS4301
- Producent:
- ANALOG DEVICES
- Dodany do bazy:
- Ostatnio widziany:
Sugerowane produkty dla ds4301
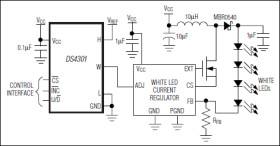
The DS4301 is a single 32-position linear digital potentiometer with 200kΩ end-to-end resistance. The wiper setting is stored in EEPROM, so the DS4301 powers up with the last stored setting. The position of the wiper is controlled through a simple three-terminal increment/decrement interface. The DS4301 is ideal for white LED backlight brightness control. Its 8-pin µSOP package, 2.4V to 5.5V supply range, and 200kΩ end-to-end resistance are especially suited for portable, battery-powered applications such as cellular telephones and PDAs.
Applications
* Any Application that Requires a Small, Low-Cost NV Potentiometer * Portable Battery-Powered Devices such as PDAs and Cellular Phones * White LED Backlight Brightness Control
* Single, 32-Position, 200kΩ Linear Nonvolatile (NV) Potentiometer Ideal for Battery-Powered Applications
* Three-Terminal Increment/Decrement Interface to Adjust Wiper Position
* Wide Voltage Supply Range (2.4V to 5.5V)
* Command-Initiated NV Wiper Storage
* Operates Over the Industrial Temperature Range (-40°C to +85°C)
* Available in 8-Pin µSOP
Elecena nie prowadzi sprzedaży elementów elektronicznych, ani w niej nie pośredniczy.
Produkt pochodzi z oferty sklepu Analog Devices