elecena.pl

Two/Four-Channel, I²C Adjustable Current DAC

Analog Devices

Two/Four-Channel, I²C Adjustable Current DAC RSS Sample
  • Darmowa próbka
MPN:
DS4402
Producent:
ANALOG DEVICES
Dodany do bazy:
Ostatnio widziany:
Zmiana ceny:
-100% (21.01.2025)
Poprzednia cena:
0.87

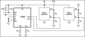
The DS4402 and DS4404 contain two and four I²C adjustable current DACs, respectively, that are each capable of sinking or sourcing current. Each output has 31 sink and 31 source settings that are programmed by the I²C interface. External resistors set the full-scale range and step size of each output.

Applications

* Adjustable Current Sink or Source * Power-Supply Adjustment * Power-Supply Margining

* Two (DS4402) or Four (DS4404) Current DACs

* Full-Scale Range for Each DAC Determined by External Resistors

* 31 Settings Each for Sink and Source Modes

* I²C-Compatible Serial Interface

* Two Three-Level Address Pins Allow Nine Devices on Same I²C Bus

* Small Package (14-Pin TDFN)

* -40°C to +85°C Temperature Range

* 2.7V to 5.5V Operation

Elecena nie prowadzi sprzedaży elementów elektronicznych, ani w niej nie pośredniczy.

Produkt pochodzi z oferty sklepu