Dual-Channel, I²C Adjustable Sink/Source Current DAC
Analog Devices
RSS
Sample
- Darmowa próbka
- MPN:
- DS4412
- Producent:
- ANALOG DEVICES
- Dodany do bazy:
- Ostatnio widziany:
- Zmiana ceny:
- -100% (21.01.2025)
- Poprzednia cena:
- 0.74
Sugerowane produkty dla ds4412
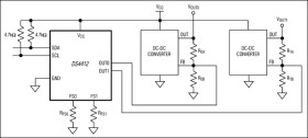
The DS4412 contains two I²C adjustable-current DACs that are each capable of sinking or sourcing current. Each output has 15 sink and 15 source settings that are programmed by I²C interface. The full-scale range and step size of each output is determined by an external resistor that can adjust the output current over a 4:1 range.
The output pins, OUT0 and OUT1, power-up in a high-impedance state.
Applications
* Adjustable Current Sink or Source * Power-Supply Adjustment * Power-Supply Margining
* Two Current DACs
* Full-Scale Current 500µA to 2mA
* Full-Scale Range for Each DAC Determined by External Resistors
* 15 Settings Each for Sink and Source Modes
* I²C-Compatible Serial Interface
* Low Cost
* Small Package (8-Pin µSOP)
* -40°C to +85°C Temperature Range
* 2.7V to 5.5V Operation
Elecena nie prowadzi sprzedaży elementów elektronicznych, ani w niej nie pośredniczy.
Produkt pochodzi z oferty sklepu Analog Devices