elecena.pl

I²C Programmable Gain Amplifier for Audio Applications

Analog Devices

I²C Programmable Gain Amplifier for Audio Applications RSS Sample
  • Darmowa próbka
MPN:
DS4420
Producent:
ANALOG DEVICES
Dodany do bazy:
Ostatnio widziany:
Zmiana ceny:
-100% (18.01.2025)
Poprzednia cena:
1.98

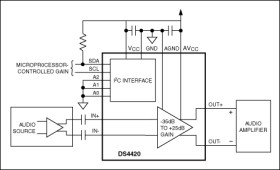
The DS4420 is a fully differential, programmable gain amplifier for audio applications. It features a -35dB to +25dB gain range controlled by an I²C interface and it is optimized to drive loads as low as 50Ω. The gain is adjustable in 3dB increments across the entire range. Three address inputs, used to select the I²C slave address, enable up to eight devices on a single bus.

The product operates from a single 5V supply over a -20°C to +70°C temperature range. It is offered in a 3mm x 3mm TDFN package.

Applications

* Audio Volume Control * Microphone Gain Control * Telephone Headsets

* Differential Inputs and Outputs

* -35dB to +25dB Adjustable Gain

* Low Output Noise

* Low Distortion Driving Into a 50Ω Load

* 3dB Gain Steps Programmed Through I²C Interface

* 5V Single Supply

* 20kHz Bandwidth for All Gain Settings

* Small 3mm x 3mm x 0.8mm TDFN Package

* Up to Eight DS4420s can be Placed on the Same I²C Bus

Elecena nie prowadzi sprzedaży elementów elektronicznych, ani w niej nie pośredniczy.

Produkt pochodzi z oferty sklepu