elecena.pl

9-Bit I²C Nonvolatile I/O Expander Plus Memory

Analog Devices

9-Bit I²C Nonvolatile I/O Expander Plus Memory RSS Sample
  • Darmowa próbka
MPN:
DS4520
Producent:
ANALOG DEVICES
Dodany do bazy:
Ostatnio widziany:
Zmiana ceny:
-100% (19.01.2025)
Poprzednia cena:
2.24

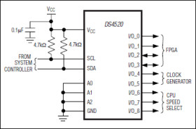
The DS4520 is a 9-bit nonvolatile (NV) I/O expander with 64 bytes of NV user memory controlled by an I²C-compatible serial interface. The DS4520 offers users a digitally programmable alternative to hardware jumpers and mechanical switches that are being used to control digital logic nodes. Furthermore,the digital state of each pin can be read through the serial interface. Each I/O pin is independently configurable. The outputs are open drain with selectable pullups. Each output has the ability to sink up to 12mA. Since the device is NV, it powers up in the desired state allowing it to control digital logic inputs immediately on power-up without having to wait for the host CPU to initiate control.

Applications

* Network Storage * PC Peripherals * RAM-Based FPGA Bank Switching for Multiple Profiles * Routers/Switches * Selecting Between Boot Flash * Servers * Setting ASIC Configurations/Profiles * Telecom Equipment

* Programmable Replacement for Mechanical Jumpers and Switches

* Nine NV Input/Output Pins

* 64-Byte NV User Memory (EEPROM)

* I²C-Compatible Serial Interface

* Up to 8 Devices Can be Multidropped on the Same I²C Bus

* Open-Drain Outputs with Configurable Pullups

* Outputs Capable of Sinking 12mA

* Low Power Consumption

* Wide Operating Voltage (2.7V to 5.5V)

* Operating Temperature Range: -40°C to +85°C

Elecena nie prowadzi sprzedaży elementów elektronicznych, ani w niej nie pośredniczy.

Produkt pochodzi z oferty sklepu