elecena.pl

10-Bit 300ksps ADCs with FIFO, Temp Sensor, Internal Reference

Analog Devices

10-Bit 300ksps ADCs with FIFO, Temp Sensor, Internal Reference RSS Sample
  • Darmowa próbka
MPN:
MAX1030
Producent:
ANALOG DEVICES
Dodany do bazy:
Ostatnio widziany:
Zmiana ceny:
-100% (19.01.2025)
Poprzednia cena:
7.38

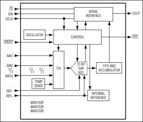
The MAX1026/MAX1028/MAX1030 are serial 10-bit analog-to-digital converters (ADCs) with an internal reference and an internal temperature sensor. These devices feature on-chip FIFO, scan mode, internal clock mode, internal averaging, and AutoShutdown™. The maximum sampling rate is 300ksps using an external clock. The MAX1030 has 16 input channels, the MAX1028 has 12 input channels, and the MAX1026 has 8 input channels. All input channels are configurable for single-ended or differential inputs in unipolar or bipolar mode. All three devices operate from a +5V supply and contain a 10MHz SPI™/QSPI™/MICROWIRE™-compatible serial port.

The MAX1030 is available in 28-pin 5mm x 5mm TQFN with exposed pad and 24-pin QSOP packages. The MAX1026/MAX1028 are only available in QSOP packages. All three devices are specified over the extended -40°C to +85°C temperature range.

Applications

* Data Acquisition Systems * Data Logging * Industrial Control Systems * Instrumentation * Patient Monitoring * System Supervision

* Internal Temperature Sensor (±0.7°C Accuracy)

* 16-Entry First-In/First-Out (FIFO)

* Analog Multiplexer with True Differential Track/Hold

* 16-, 12-, 8-Channel Single Ended

* 8-, 6-, 4-Channel True Differential (Unipolar or Bipolar)

* Accuracy: ±1 LSB INL, ±1 LSB DNL, No Missing Codes Over Temperature

* Scan Mode, Internal Averaging, and Internal Clock

* Low-Power Single +5V Operation

* 2.3mA at 300ksps

* Internal 4.096V Reference or External Differential Reference

* 10MHz 3-Wire SPI/QSPI/MICROWIRE-Compatible Interface

* Space-Saving 28-Pin 5mm x 5mm TQFN Package

Elecena nie prowadzi sprzedaży elementów elektronicznych, ani w niej nie pośredniczy.

Produkt pochodzi z oferty sklepu