elecena.pl

58.6ksps, 14-Bit, 2-Wire Serial ADC in a 14-Pin TSSOP

Analog Devices

58.6ksps, 14-Bit, 2-Wire Serial ADC in a 14-Pin TSSOP RSS Sample
  • Darmowa próbka
MPN:
MAX1069
Producent:
ANALOG DEVICES
Dodany do bazy:
Ostatnio widziany:
Zmiana ceny:
-100% (18.01.2025)
Poprzednia cena:
17.61

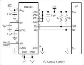
The MAX1069 is a low-power, 14-bit successive-approximation analog-to-digital converter (ADC). The device features automatic power-down, an on-chip 4MHz clock, a +4.096V internal reference, and an I²C-compatible 2-wire serial interface capable of both fast and high-speed modes.

The MAX1069 operates from a single supply and consumes 5mW at the maximum conversion rate of 58.6ksps. AutoShutdown™ powers down the device between conversions, reducing supply current to less than 50µA at a 1ksps throughput rate. The option of a separate digital supply voltage allows direct interfacing with +2.7V to +5.5V digital logic.

The MAX1069 performs a unipolar conversion on its single analog input using its internal 4MHz clock. The full-scale analog input range is determined by the internal reference or by an externally applied reference voltage ranging from 1V to VAVDD.

The four address select inputs (ADD0-ADD3) allow up to sixteen MAX1069 devices on the same bus.

The MAX1069 is packaged in a 14-pin TSSOP and offers both commercial and extended temperature ranges. Refer to the MAX1169 for a 16-bit device in a pin-compatible package.

Applications

* Battery-Powered Test Equipment * Handheld Portable Applications * Medical Instruments * Receive Signal Strength Indicators * Solar-Powered Remote Systems * System Supervision

* High-Speed I²C-Compatible Serial Interface

* 400kHz Fast Mode

* 1.7MHz High-Speed Mode

* +4.75V to +5.25V Single Supply

* +2.7V to +5.5V Adjustable Logic Level

* Internal +4.096V Reference

* External Reference: 1V to VAVDD

* Internal 4MHz Conversion Clock

* 58.6ksps Sampling Rate

* AutoShutdown Between Conversions

* Low Power

* 5.0mW at 58.6ksps

* 4.2mW at 50ksps

* 2.0mW at 10ksps

* 0.23mW at 1ksps

* 3µW in Shutdown

* Small 14-Pin TSSOP Package

Elecena nie prowadzi sprzedaży elementów elektronicznych, ani w niej nie pośredniczy.

Produkt pochodzi z oferty sklepu