elecena.pl

1.5Msps, Single-Supply, Low-Power, True-Differential, 10-Bit ADCs with Internal Reference

Analog Devices

1.5Msps, Single-Supply, Low-Power, True-Differential, 10-Bit ADCs with Internal Reference RSS Sample
  • Darmowa próbka
MPN:
MAX1079
Producent:
ANALOG DEVICES
Dodany do bazy:
Ostatnio widziany:

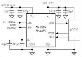
The MAX1077/MAX1079 are low-power, high-speed, serial-output, 10-bit, analog-to-digital converters (ADCs) that operate at up to 1.5Msps and have an internal reference. These devices feature true-differential inputs, offering better noise immunity, distortion improvements, and a wider dynamic range over single-ended inputs. A standard SPI™/QSPI™/MICROWIRE™ interface provides the clock necessary for conversion. These devices easily interface with standard digital signal processor (DSP) synchronous serial interfaces.

The MAX1077/MAX1079 operate from a single +2.7V to +3.6V supply voltage. The MAX1077/MAX1079 include a 2.048V internal reference. The MAX1077 has a unipolar analog input, while the MAX1079 has a bipolar analog input. These devices feature a partial power-down mode and a full power-down mode for use between conversions, which lower the supply current to 2mA (typ) and 1µA (max), respectively. Also featured is a separate power-supply input (VL), which allows direct interfacing to +1.8V to VDD digital logic. The fast conversion speed, low-power dissipation, excellent AC performance, and DC accuracy (±0.5 LSB INL) make the MAX1077/MAX1079 ideal for industrial process control, motor control, and base-station applications.

The MAX1077/MAX1079 come in a 12-pin TQFN package, and are available in the extended (-40°C to +85°C) temperature range.

Applications

* Bill Validation * Communications * Data Acquisition * Motor Control * Portable Instrumentation

Elecena nie prowadzi sprzedaży elementów elektronicznych, ani w niej nie pośredniczy.

Produkt pochodzi z oferty sklepu