elecena.pl

2.7V, Low-Power, Multichannel, Serial, 8-Bit ADCs

Analog Devices

2.7V, Low-Power, Multichannel, Serial, 8-Bit ADCs RSS Sample
  • Darmowa próbka
MPN:
MAX1110
Producent:
ANALOG DEVICES
Dodany do bazy:
Ostatnio widziany:
Zmiana ceny:
-100% (17.01.2025)
Poprzednia cena:
3.53

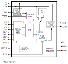
The MAX1110/MAX1111 low-power, 8-bit, 8-channel analog-to-digital converters (ADCs) feature an internal track/hold, voltage reference, clock, and serial interface. They operate from a single 2.7V to 5.5V supply and consume only 85µA while sampling at rates up to 50ksps. The MAX1110's 8 analog inputs and the MAX1111's 4 analog inputs are software-configurable, allowing unipolar/bipolar and single-ended/differential operation.

Successive-approximation conversions are performed using either the internal clock or an external serial-interface clock. The full-scale analog input range is determined by the 2.048V internal reference, or by an externally applied reference ranging from 1V to VDD. The 4-wire serial interface is compatible with the SPI™, QSPI™, and MICROWIRE™ serial-interface standards. A serial-strobe output provides the end-of-conversion signal for interrupt-driven processors.

The MAX1110/MAX1111 have a software-programmable, 2µA automatic power-down mode to minimize power consumption. Using power-down, the supply current is reduced to 6µA at 1ksps, and only 52µA at 10ksps. Power-down can also be controlled using the active-low SHDN input pin. Accessing the serial interface automatically powers up the device.

The MAX1110 is available in a 20-pin SSOP package. The MAX1111 is available in a small 16-pin QSOP package.

Applications

* 4mA to 20mA-Powered Remote Data-Acquisition Systems * Hand-Held Measurement Devices * Medical Instruments * Portable Data Logging * Solar-Powered Remote Systems * System Diagnostics

* 2.7V to 5.5V Single Supply

* Low Power

* 85µA at 50ksps

* 6µA at 1ksps

* 8-Channel Single-Ended or 4-Channel Differential Inputs (MAX1110)

* 4-Channel Single-Ended or 2-Channel Differential Inputs (MAX1111)

* Internal Track/Hold; 50kHz Sampling Rate

* Internal 2.048V Reference

* SPI/QSPI/MICROWIRE-Compatible Serial Interface

* Software-Configurable Unipolar or Bipolar Inputs

* Total Unadjusted Error

* ±1 LSB (max)

* ±0.3 LSB (typ)

Elecena nie prowadzi sprzedaży elementów elektronicznych, ani w niej nie pośredniczy.

Produkt pochodzi z oferty sklepu