elecena.pl

Tiny, 2.1mm x 1.6mm, 3Msps, Low-Power, Serial 12-Bit ADC

Analog Devices

Tiny, 2.1mm x 1.6mm, 3Msps, Low-Power, Serial 12-Bit ADC RSS Sample
  • Darmowa próbka
MPN:
MAX11108
Producent:
ANALOG DEVICES
Dodany do bazy:
Ostatnio widziany:

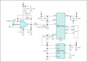
The MAX11108 is a tiny (2.1mm x 1.6mm), 12-bit, compact, high-speed, low-power, successive approximation analog-to-digital converter (ADC). This high-performance ADC includes a high-dynamic range sample-and-hold and a high-speed serial interface. This ADC accepts a full-scale input from 0V to the power supply or to the reference voltage.

The MAX11108 features a single-ended analog input connected to the ADC core. The device also includes a separate supply input for data interface and a dedicated input for reference voltage.

The MAX11108 "communicates" from 1.5V to VDD and operates from a 2.2V to 3.6V supply. The device consumes only 6.6mW at 3Msps and includes full powerdown mode and fast wake-up for optimal power management and a high-speed 3-wire serial interface. The 3-wire serial interface directly connects to SPI/QSPI™/MICROWIRE® devices without external logic.

Excellent dynamic performance, low voltage, low power, ease of use, and extremely small package size make this converter ideal for portable battery-powered dataacquisition applications, and for other applications that demand low-power consumption and minimal space.

The MAX11108 is available in an ultra-TQFN (2.1mm x 1.6mm) package, and operates over the -40°C to +125°C temperature range. Applications

* Battery-Operated Systems * Communication Systems * Instrument Data Acquisition * Medical Instrumentation * Mobile * Portable Data Logging

* Compact ADC Saves Space

* Single-Ended Analog Input 12-Bit Resolution ADC

* 3Msps Conversion Rate with No Pipeline Delay

* 73dB SNR

* 10-Pin, Ultra-TQFN (μDFN), 2.1mm x 1.6mm Package

* Low Power Consumption Extends Battery Life

* 6.6mW at 3Msps

* Very Low Power Consumption at 2.5μA/ksps

* 1.3μA Power-Down Current

* 2.2V to 3.6V Supply Voltage

* Variable I/O Voltage Range of 1.5V to 3.6V Eases Interface to Microcontrollers

* SPI-/QSPI-/MICROWIRE-Compatible Serial Interface Directly Connects to 1.5V, 1.8V, 2.5V, or 3V Digital System

Elecena nie prowadzi sprzedaży elementów elektronicznych, ani w niej nie pośredniczy.

Produkt pochodzi z oferty sklepu