elecena.pl

Single-Supply, Low-Power, 2-Channel, Serial 8-Bit ADCs

Analog Devices

Single-Supply, Low-Power, 2-Channel, Serial 8-Bit ADCs RSS Sample
  • Darmowa próbka
MPN:
MAX1117
Producent:
ANALOG DEVICES
Dodany do bazy:
Ostatnio widziany:

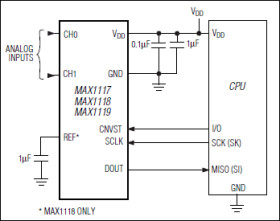
The MAX1117/MAX1118/MAX1119 low-power, 8-bit, dual-channel, analog-to-digital converters (ADCs) feature an internal track/hold (T/H) voltage reference (MAX1117/MAX1119), clock, and serial interface. The MAX1118 is specified from +2.7V to +5.5V and consumes only 135µA at 100ksps. The MAX1117 is specified from +2.7V to +3.6V, and the MAX1119 is specified from +4.5V to +5.5V, each consumes only 175µA at 100ksps.

The full-scale analog input range is determined by the internal reference of +2.048V (MAX1117) or +4.096V (MAX1119), or by an externally applied reference ranging from +1V to VDD (MAX1118). All devices feature an automatic shutdown mode that reduces supply current to < 1µA when the device is not in use. The 3-wire serial interface directly connects to SPI™, QSPI™, and MICROWIRE™ devices without external logic. Conversions up to 100ksps are performed using an internal clock.

The MAX1117/MAX1118/MAX1119 are available in an 8-pin SOT23 package with a footprint that is only 11% of an 8-pin plastic DIP.

Applications

* 4mA to 20mA Powered Remote Data Acquisition Systems * Battery-Powered Test Equipment * Low-Power, Handheld Portable Devices * Receive Signal Strength Indicators * Solar-Powered Remote Systems * System Diagnostics

* Single Supply

* +2.7V to +3.6V (MAX1117)

* +2.7V to +5.5V (MAX1118)

* +4.5V to +5.5V (MAX1119)

* Internal Track/Hold: 100kHz Sampling Rate

* Internal Reference

* +2.048V (MAX1117)

* +4.096V (MAX1119)

* Reference Input Range: 0 to VDD (MAX1118)

* SPI/QSPI/MICROWIRE-Compatible Serial Interface

* Small 8-Pin SOT23 Package

* Automatic Power-Down

* Analog Input Range: 0 to VREF

* Low Power

* 175µA at 100ksps (typ) (MAX1117/MAX1119)

* 135µA at 100ksps (typ) (MAX1118)

* 18µA at 10ksps (typ)

* 1µA (typ) in Power-Down Mode

Elecena nie prowadzi sprzedaży elementów elektronicznych, ani w niej nie pośredniczy.

Produkt pochodzi z oferty sklepu