elecena.pl

14-Bit, 500ksps, +5V Unipolar Input, SAR ADC, in Tiny 10-Pin µMAX

Analog Devices

14-Bit, 500ksps, +5V Unipolar Input, SAR ADC, in Tiny 10-Pin µMAX RSS Sample
  • Darmowa próbka
MPN:
MAX11262
Producent:
ANALOG DEVICES
Dodany do bazy:
Ostatnio widziany:

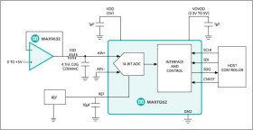
The MAX11262 is a 14-bit, 500ksps, +5V unipolar pseudo-differential input SAR ADC offering excellent AC and DC performance in a small standard package.

This ADC typically achieves 85.4dB SNR, -102dB THD, and ±0.2 LSB INL (typ), ±0.12 LSB DNL (typ). The MAX11262 guarantees 14-bit no-missing codes.

The MAX11262 communicates using an SPI-compatible serial interface at 2.3V, 3V, 3.3V, or 5V logic.

The serial interface can be used to daisy-chain multiple ADCs for multichannel applications and provides a busy indicator option for simplified system synchronization and timing.

The MAX11262 is offered in a 10-pin, 3mm x 5mm, µMAX® package and is specified over the -40°C to +85°C temperature range.

Applications

* Automatic Test Equipment * Industrial Process Control * Medical Instrumentation * Narrowband Receivers * Test and Measurements

* High DC/AC Accuracy Improves Measurement Quality

* 14-Bit Resolution with No Missing Codes

* 500ksps Throughput Rates without Pipeline Delay/Latency

* 85.4dB SNR and -102dB THD at 10kHz

* 0.1 LSBRMSTransition Noise

* ±0.12 LSB DNL (typ) and ±0.2 LSB INL (typ)

* Wide Supply Range and Low Power Simplify Power-Supply Design

* 5V Analog Supply

* 2.3V to 5V Digital Supply

* 23.5mW Power Consumption at 500ksps

* 10µA in Shutdown Mode

* Multi-Industry Standard Serial Interface and Small Package Reduce Size

* SPI/QSPI™/MICROWIRE®/DSP-Compatible Serial Interface

* 3mm x 5mm, Tiny 10-Pin µMAX Package

Elecena nie prowadzi sprzedaży elementów elektronicznych, ani w niej nie pośredniczy.

Produkt pochodzi z oferty sklepu