elecena.pl

2.7V to 3.6V and 4.5V to 5.5V, Low-Power, 4-/12-Channel, 2-Wire Serial 10-Bit ADCs

Analog Devices

2.7V to 3.6V and 4.5V to 5.5V, Low-Power, 4-/12-Channel, 2-Wire Serial 10-Bit ADCs RSS Sample
  • Darmowa próbka
MPN:
MAX1139L
Producent:
ANALOG DEVICES
Dodany do bazy:
Ostatnio widziany:

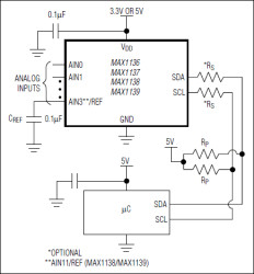
The MAX1136–MAX1139 low-power, 10-bit, multichannel analog-to-digital converters (ADCs) feature internal track/hold (T/H), voltage reference, clock, and an I²C-compatible 2-wire serial interface. These devices operate from a single supply of 2.7V to 3.6V (MAX1137/MAX1139) or 4.5V to 5.5V (MAX1136/MAX1138) and require only 670µA at the maximum sampling rate of 94.4ksps. Supply current falls below 230µA for sampling rates under 46ksps. AutoShutdown™ powers down the devices between conversions, reducing supply current to less than 1µA at low throughput rates. The MAX1136/MAX1137 have four analog input channels each, while the MAX1138/MAX1139 have 12 analog input channels each. The fully differential analog inputs are software configurable for unipolar or bipolar, and single ended or differential operation.

The full-scale analog input range is determined by the internal reference or by an externally applied reference voltage ranging from 1V to VDD. The MAX1137/MAX1139 feature a 2.048V internal reference and the MAX1136/MAX1138 feature a 4.096V internal reference. The MAX1136/MAX1137 are available in an 8-pin µMAX® package. The MAX1138/MAX1139 are available in a 16-pin QSOP package. The MAX1136–MAX1139 are guaranteed over the extended temperature range (-40°C to +85°C). For pin-compatible 12-bit parts, refer to the MAX1236–MAX1239 data sheet. For pin-compatible 8-bit parts, refer to the MAX1036–MAX1039 data sheet.

Applications

* Battery-Powered Test Equipment * Handheld Portable Applications * Medical Instruments * Receive Signal Strength Indicators * Solar-Powered Remote Systems * System Supervision

* High-Speed I²C-Compatible Serial Interface

* 400kHz Fast Mode

* 1.7MHz High-Speed Mode

* Single-Supply

* 2.7V to 3.6V (MAX1137/MAX1139)

* 4.5V to 5.5V (MAX1136/MAX1138)

* Internal Reference

* 2.048V (MAX1137/MAX1139)

* 4.096V (MAX1136/MAX1138)

* External Reference: 1V to VDD

* Internal Clock

* 4-Channel Single-Ended or 2-Channel Fully Differential (MAX1136/MAX1137)

* 12-Channel Single-Ended or 6-Channel Fully Differential (MAX1138/MAX1139)

* Internal FIFO with Channel-Scan Mode

* Low Power

* 670µA at 94.4ksps

* 230µA at 40ksps

* 60µA at 10ksps

* 6µA at 1ksps

* 0.5µA in Power-Down Mode

* Software-Configurable Unipolar/Bipolar

* Small Packages

* 8-Pin µMAX (MAX1136/MAX1137)

* 16-Pin QSOP (MAX1138/MAX1139)

Elecena nie prowadzi sprzedaży elementów elektronicznych, ani w niej nie pośredniczy.

Produkt pochodzi z oferty sklepu