elecena.pl

Three-Channel, Standard-Definition Video Filters

Analog Devices

Three-Channel, Standard-Definition Video Filters RSS Sample
  • Darmowa próbka
MPN:
MAX11501
Producent:
ANALOG DEVICES
Dodany do bazy:
Ostatnio widziany:

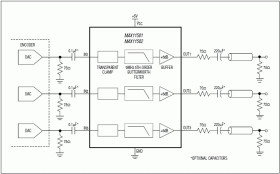
The MAX11501/MAX11502 integrated filters offer three channels of 5th-order filters for standard-definition video and include +6dB output buffers on each channel. These video filters are ideal for anti-aliasing and DAC smoothing in applications such as set-top boxes, security systems, digital video recorders (DVRs), DVD players, and personal video recorders.

The MAX11501/MAX11502 video inputs feature a transparent clamp compatible with AC- and DC-coupled input signals and allow DAC outputs to be directly coupled. The 5th-order filters provide a typical -3dB bandwidth of 8.6MHz (MAX11501) and 8.9MHz (MAX11502) and offer either a flat passband response (MAX11501) or a +0.8dB peaking passband response (MAX11502) on all channels.

Each channel includes an output buffer with a gain of +6dB capable of driving a full 2VP-P video signal into two standard 150Ω (75Ω back-terminated) video loads. The buffers drive either AC- or DC-coupled loads and assure a blanking level of below 1V after the backmatch resistor.

The MAX11501/MAX11502 operate from a single +5V supply and are available in the upper commercial 0°C to +85°C temperature range. These devices are available in small 8-pin SO packages.

Applications

* Digital Video Recorders (DVRs) * DVD Players * Personal Video Recorders * SDTV * Security Video Systems * Set-Top Box Receivers * Video On-Demand

* Three-Channel 5th-Order 9MHz Filter for Standard-Definition Video

* +6dB Output Buffers

* Transparent Input Clamp

* AC- or DC-Coupled Inputs

* AC- or DC-Coupled Outputs

* Flat Passband Response (MAX11501)

* +0.8dB Peaking Passband Response (MAX11502) on All Channels

* 12kV HBM ESD Protection on Outputs

* Single +5V Power Supply

* Small 8-Pin SO Package

Elecena nie prowadzi sprzedaży elementów elektronicznych, ani w niej nie pośredniczy.

Produkt pochodzi z oferty sklepu