elecena.pl

2.7V to 3.6V and 4.5V to 5.5V, Low-Power, 4-/8-/12-Channel, 2-Wire Serial 8-Bit ADCs

Analog Devices

2.7V to 3.6V and 4.5V to 5.5V, Low-Power, 4-/8-/12-Channel, 2-Wire Serial 8-Bit ADCs RSS Sample
  • Darmowa próbka
MPN:
MAX11605
Producent:
ANALOG DEVICES
Dodany do bazy:
Ostatnio widziany:
Zmiana ceny:
-100% (17.01.2025)
Poprzednia cena:
2.42

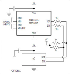
The MAX11600–MAX11605 low-power, 8-bit, multichannel, analog-to-digital converters (ADCs) feature internal track/hold (T/H), voltage reference, clock, and an I²C-compatible 2-wire serial interface. These devices operate from a single supply and require only 350µA at the maximum sampling rate of 188ksps. AutoShutdown™ powers down the devices between conversions, reducing supply current to less than 1µA at low throughput rates. The MAX11600/MAX11601 provide 4 analog input channels each, the MAX11602/MAX11603 provide 8 analog input channels each while the MAX11604/MAX11605 provide 12 analog input channels. The analog inputs are software configurable for unipolar or bipolar and single-ended or pseudo-differential operation.

The full-scale analog input range is determined by the internal reference or by an externally applied reference voltage ranging from 1V to VDD. The MAX11601/MAX11603/MAX11605 feature a 2.048V internal reference and the MAX11600/MAX11602/MAX11604 feature a 4.096V internal reference.

The MAX11600/MAX11601 are available in 8-pin SOT23 packages. The MAX11602–MAX11605 are available in 16-pin QSOP packages. The MAX11600–MAX11605 are guaranteed over the extended industrial temperature range (-40°C to +85°C). Refer to the MAX11606–MAX11611 for 10-bit devices and to the MAX11612–MAX11617 for 12-bit devices.

Applications

* Battery-Powered Test Equipment * Handheld Portable Applications * Medical Instruments * Solar-Powered Remote Systems * System Supervision

* High-Speed I²C-Compatible Serial Interface

* 400kHz Fast Mode

* 1.7MHz High-Speed Mode

* Single Supply

* 2.7V to 3.6V (MAX11601/MAX11603/MAX11605)

* 4.5V to 5.5V (MAX11600/MAX11602/MAX11604)

* Internal Reference

* 2.048V (MAX11601/MAX11603/MAX11605)

* 4.096V (MAX11600/MAX11602/MAX11604)

* External Reference: 1V to VDD

* Internal Clock

* 4-Channel Single-Ended or 2-Channel Pseudo-Differential (MAX11600/MAX11601)

* 8-Channel Single-Ended or 4-Channel Pseudo-Differential (MAX11602/MAX11603)

* 12-Channel Single-Ended or 6-Channel Pseudo-Differential (MAX11604/MAX11605)

* Internal FIFO with Channel-Scan Mode

* Low Power

* 350µA at 188ksps

* 110µA at 75ksps

* 8µA at 10ksps

* 1µA in Power-Down Mode

* Software Configurable Unipolar/Bipolar

* Small Packages

* 8-Pin SOT23 (MAX11600/MAX11601)

* 16-Pin QSOP (MAX11602–MAX11605)

Elecena nie prowadzi sprzedaży elementów elektronicznych, ani w niej nie pośredniczy.

Produkt pochodzi z oferty sklepu