elecena.pl

Low-Power, 4-/8-/12-Channel, IC,10-Bit ADCs in Ultra-Small Packages

Analog Devices

Low-Power, 4-/8-/12-Channel, IC,10-Bit ADCs in Ultra-Small Packages RSS Sample
  • Darmowa próbka
MPN:
MAX11611
Producent:
ANALOG DEVICES
Dodany do bazy:
Ostatnio widziany:
Zmiana ceny:
-100% (17.01.2025)
Poprzednia cena:
3.93

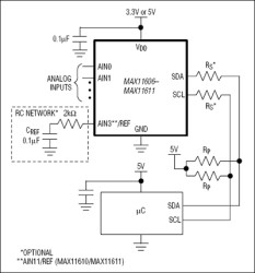
The MAX11606–MAX11611 low-power, 10-bit, multichannel analog-to-digital converters (ADCs) feature internal track/hold (T/H), voltage reference, clock, and an I2C-compatible 2-wire serial interface. These devices operate from a single supply of 2.7V to 3.6V (MAX11607/MAX11609/MAX11611) or 4.5V to 5.5V (MAX11606/MAX11608/MAX11610) and require only 670µA at the maximum sampling rate of 94.4ksps. Supply current falls below 230µA for sampling rates under 46ksps. AutoShutdown™ powers down the devices between conversions, reducing supply current to less than 1µA at low throughput rates. The MAX11606/MAX11607 have 4 analog input channels each, the MAX11608/MAX11609 have 8 analog input channels each, while the MAX11610/MAX11611 have 12 analog input channels each. The fully differential analog inputs are software configurable for unipolar or bipolar, and single ended or differential operation.

The full-scale analog input range is determined by the internal reference or by an externally applied reference voltage ranging from 1V to VDD. The MAX11607/MAX11609/MAX11611 feature a 2.048V internal reference and the MAX11606/MAX11608/MAX11610 feature a 4.096V internal reference.

The MAX11606/MAX11607 are available in an 8-pin µMAX® package. The MAX11607 is also available in an ultra-small 1.9mm x 2.2mm WLP package. The MAX11608–MAX11611 are available in a 16-pin QSOP package. The MAX11606–MAX11611 are guaranteed over the extended temperature range (-40°C to +85°C). For pin-compatible 12-bit parts, refer to the MAX11612–MAX11617 data sheet. For pin-compatible 8-bit parts, refer to the MAX11600–MAX11605 data sheet.

Applications

* Battery-Powered Test Equipment * Handheld Portable Applications * Medical Instruments * Received-Signal-Strength Indicators * Solar-Powered Remote Systems * System Supervision

* Reduce Cost with Highly Integrated ADCs

* Internal Reference

* 2.048V (MAX11607/MAX11609/MAX11611)

* 4.096V (MAX11606/MAX11608/MAX11610)

* External Reference Option: 1V to VDD

* Internal Clock

* 4-Channel Single-Ended or 2-Channel Fully Differential (MAX11606/MAX11607)

* 8-Channel Single-Ended or 4-Channel Fully Differential (MAX11608/MAX11609)

* 12-Channel Single-Ended or 6-Channel Fully Differential (MAX11610/MAX11611)

* Internal FIFO with Channel-Scan Mode

* Software-Configurable Unipolar/Bipolar

* High-Speed I2C-Compatible Serial Interface

* 400kHz Fast Mode

* 1.7MHz High-Speed Mode

* Simplify Power-Supply Design with Single-Supply Operation

* 2.7V to 3.6V (MAX11607/MAX11609/MAX11611)

* 5V to 5.5V (MAX11606/MAX11608/MAX11610)

* Low Power

* 670µA at 94.4ksps

* 230µA at 40ksps

* 60µA at 10ksps

* 6µA at 1ksps

* 0.5µA in Power-Down Mode

* Reduce Size with Ultra-Small Packages

* 8-Pin µMAX (MAX11606/MAX11607)

* 12-Pin 1.9mm x 2.2mm, Wafer-Level Package(MAX11607)

* 16-Pin QSOP (MAX11608–MAX11611)

Elecena nie prowadzi sprzedaży elementów elektronicznych, ani w niej nie pośredniczy.

Produkt pochodzi z oferty sklepu