elecena.pl

500ksps, Low-Power, Serial 12-/10-/8-Bit ADCs

Analog Devices

500ksps, Low-Power, Serial 12-/10-/8-Bit ADCs RSS Sample
  • Darmowa próbka
MPN:
MAX11666
Producent:
ANALOG DEVICES
Dodany do bazy:
Ostatnio widziany:
Zmiana ceny:
-100% (22.01.2025)
Poprzednia cena:
1.92

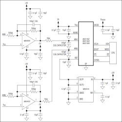
The MAX11661−MAX11666 are 12-/10-/8-bit, compact, low-power, successive approximation analog-to-digital converters (ADCs). These high-performance ADCs include a high-dynamic range sample-and-hold and a high-speed serial interface. These ADCs accept a full-scale input from 0V to the power supply or to the reference voltage.

The MAX11662/MAX11664/MAX11666 feature dual, single-ended analog inputs connected to the ADC core using a 2:1 MUX. The devices also include a separate supply input for data interface and a dedicated input for reference voltage. In contrast, the single-channel devices generate the reference voltage internally from the power supply.

These ADCs operate from a 2.2V to 3.6V supply and consume only 3.3mW. The devices include full powerdown mode and fast wake-up for optimal power management and a high-speed 3-wire serial interface. The 3-wire serial interface directly connects to SPI, QSPI™, and MICROWIRE® devices without external logic.

Excellent dynamic performance, low voltage, low power, ease of use, and small package size make these converters ideal for portable battery-powered data-acquisition applications, and for other applications that demand low-power consumption and minimal space.

These ADCs are available in a 10-pin µMAX® package, and a 6-pin SOT23 package. These devices operate over the -40°C to +125°C temperature range.Applications

* Automotive Systems * Battery-Operated Systems * Communication Systems * Data Acquisition * Medical Instrumentation * Portable Data Logging

* 500ksps Conversion Rate, No Pipeline Delay

* 12-/10-/8-Bit Resolution

* 1-/2-Channel, Single-Ended Analog Inputs

* Low-Noise 73dB SNR

* Variable I/O: 1.5V to 3.6V (Dual-Channel Only)

* Allows the Serial Interface to Connect Directly to 1.5V, 1.8V, 2.5V, or 3V Digital Systems

* 2.2V to 3.6V Supply Voltage

* Low Power

* 3.3mW

* Very Low Power Consumption at 8µA/ksps

* External Reference Input (Dual-Channel Devices Only)

* 1.3µA Power-Down Current

* SPI-/QSPI-/MICROWIRE-Compatible Serial Interface

* 10-Pin, 3mm x 5mm µMAX Package

* 6-Pin, 2.8mm x 2.9mm SOT23 Package

* Wide -40°C to +125°C Operation

Elecena nie prowadzi sprzedaży elementów elektronicznych, ani w niej nie pośredniczy.

Produkt pochodzi z oferty sklepu