16-Bit, 135ksps, Single-Supply ADCs with Bipolar Analog Input Range
Analog Devices
RSS
Sample
- Darmowa próbka
- MPN:
- MAX1187
- Producent:
- ANALOG DEVICES
- Dodany do bazy:
- Ostatnio widziany:
Sugerowane produkty dla max1179
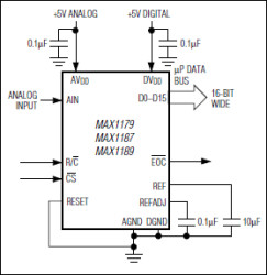
The MAX1179/MAX1187/MAX1189 16-bit, low-power, successive-approximation analog-to-digital converters (ADCs) feature automatic power-down, a factory-trimmed internal clock, and a 16-bit wide parallel interface. The devices operate from a single +4.75V to +5.25V analog supply and feature a separate digital supply input for direct interface with +2.7V to +5.25V digital logic.
The MAX1179 accepts a bipolar input voltage range of ±5V. The MAX1187 accepts an analog input voltage range from 0 to +10V, while the MAX1189 accepts a bipolar analog input voltage range of ±10V. All devices consume only 23mW at a sampling rate of 135ksps when using an external reference and 29mW when using the internal +4.096V reference. AutoShutdown reduces supply current to 0.4mA at 10ksps. The MAX1179/MAX1187/MAX1189 are ideal for high-performance, battery-powered data-acquisition applications. Excellent AC performance (THD = -100dB) and DC accuracy (±2 LSB INL) make the MAX1179/MAX1187/ MAX1189 ideal for industrial process control, instrumentation, and medical applications.
The MAX1179/MAX1187/MAX1189 are available in a 28-pin TSSOP package and are fully specified over the -40°C to +85°C extended temperature range and the 0°C to +70°C commercial temperature range.
Applications
* Data Acquisition Systems * I/O Modules * Industrial Process Controls * Precision Instrumentation * Temperature Sensing and Monitoring
* Analog Input Voltage Range: ±10V, ±5V, or 0 to 10V
* 16-Bit Wide Parallel Interface
* Single +4.75V to +5.25V Analog Supply Voltage
* Interfaces with +2.7V to +5.25V Digital Logic
* ±2 LSB INL (max)
* ±1 LSB DNL (max)
* Low Supply Current (MAX1189)
* 5.3mA (External Reference)
* 6.2mA (Internal Reference)
* 5µA AutoShutdown Mode
* Small Footprint
* 28-Pin TSSOP Package
Elecena nie prowadzi sprzedaży elementów elektronicznych, ani w niej nie pośredniczy.
Produkt pochodzi z oferty sklepu Analog Devices