elecena.pl

Dual, 8-Bit, 60Msps, 3V, Low-Power ADC with Internal Reference and Parallel Outputs

Analog Devices

Dual, 8-Bit, 60Msps, 3V, Low-Power ADC with Internal Reference and Parallel Outputs RSS Sample
  • Darmowa próbka
MPN:
MAX1197
Producent:
ANALOG DEVICES
Dodany do bazy:
Ostatnio widziany:

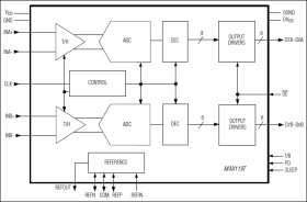
The MAX1197 is a 3V, dual, 8-bit analog-to-digital converter (ADC) featuring fully differential wideband track-and-hold (T/H) inputs, driving two ADCs. The MAX1197 is optimized for low-power, small size, and high-dynamic performance for applications in imaging, instrumentation and digital communications. This ADC operates from a single 2.7V to 3.6V supply, consuming only 120mW while delivering a typical signal-to-noise and distortion (SINAD) of 48.5dB at an input frequency of 30MHz and a sampling rate of 60Msps. The T/H-driven input stages incorporate 400MHz (-3dB) input amplifiers. The converters may also be operated with single-ended inputs. In addition to low operating power, the MAX1197 features a 3mA sleep mode as well as a 0.1µA power-down mode to conserve power during idle periods.

An internal 2.048V precision bandgap reference sets the full-scale range of the ADC. A flexible reference structure allows the use of this internal or an externally applied reference, if desired, for applications requiring increased accuracy or a different input voltage range.

The MAX1197 features parallel, CMOS-compatible three-state outputs. The digital output format can be set to two's complement or straight offset binary through a single control pin. The device provides for a separate output power supply of 1.7V to 3.6V for flexible interfacing with various logic families. The MAX1197 is available in a 7mm x 7mm, 48-pin TQFP package, and is specified for the extended industrial (-40°C to +85°C) temperature range.

For a 10-bit, pin-compatible upgrade, refer to the MAX1182 data sheet. With the N.C. pins of the MAX1197 internally pulled down to ground, this ADC becomes a drop-in replacement for the MAX1182.

Applications

* Baseband I/Q Sampling * Battery-Powered Applications * Multichannel IF Sampling * Set-Top Boxes * Ultrasound and Medical Imaging * VSAT Terminals * WLAN, WWAN, WLL, MMDS Modems

* Single 2.7V to 3.6V Operation

* Excellent Dynamic Performance

* 48.5dB/45.3dB SINAD at fIN = 30MHz/200MHz

* 69dBc/53.5dBc SFDR at fIN = 30MHz/200MHz

* -72dB Interchannel Crosstalk at fIN = 20MHz

* Low Power

* 120mW (Normal Operation)

* 9mW (Sleep Mode)

* 0.3µW (Shutdown Mode)

* 0.05dB Gain and ±0.05° Phase Matching

* Wide ±1VP-P Differential Analog Input Voltage Range

* 400MHz -3dB Input Bandwidth

* On-Chip 2.048V Precision Bandgap Reference

* User-Selectable Output Format—Two's Complement or Offset Binary

* Pin-Compatible 8-Bit and 10-Bit Upgrades Available

Elecena nie prowadzi sprzedaży elementów elektronicznych, ani w niej nie pośredniczy.

Produkt pochodzi z oferty sklepu