elecena.pl

1.5Msps, Single-Supply, Low-Power, True-Differential, 12-Bit ADCs

Analog Devices

1.5Msps, Single-Supply, Low-Power, True-Differential, 12-Bit ADCs RSS Sample
  • Darmowa próbka
MPN:
MAX1224
Producent:
ANALOG DEVICES
Dodany do bazy:
Ostatnio widziany:
Zmiana ceny:
-100% (21.01.2025)
Poprzednia cena:
9.90

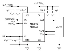
The MAX1224/MAX1225 low-power, high-speed, serial-output, 12-bit, analog-to-digital converters (ADCs) operate at up to 1.5Msps. These devices feature true-differential inputs, offering better noise immunity, distortion improvements, and a wider dynamic range over single-ended inputs. A standard SPI™/QSPI™/MICROWIRE™ interface provides the clock necessary for conversion. These devices easily interface with standard digital signal processor (DSP) synchronous serial interfaces.

The MAX1224/MAX1225 operate from a single +2.7V to +3.6V supply voltage and require an external reference. The MAX1224 has a unipolar analog input, while the MAX1225 has a bipolar analog input. These devices feature a partial power-down mode and a full power-down mode for use between conversions, which lower the supply current to 1mA (typ) and 1µA (max), respectively. Also featured is a separate power-supply input (VL), which allows direct interfacing to +1.8V to VDD digital logic. The fast conversion speed, low-power dissipation, good AC performance, and DC accuracy (±1.5 LSB INL) make the MAX1224/MAX1225 ideal for industrial process control, motor control, and base-station applications.

The MAX1224/MAX1225 come in a 12-pin TQFN package, and are available in the extended (-40°C to +85°C) temperature range.

Applications

* Bill Validation * Communications * Data Acquisition * Motor Control * Portable Instrumentation

* 1.5Msps Sampling Rate

* Only 18mW (typ) Power Dissipation

* Only 1µA (max) Shutdown Current

* High-Speed, SPI-Compatible, 3-Wire Serial Interface

* 69dB S/(N + D) at 525kHz Input Frequency

* Internal True-Differential Track/Hold (T/H)

* External Reference

* No Pipeline Delays

* Small 12-Pin TQFN Package

Elecena nie prowadzi sprzedaży elementów elektronicznych, ani w niej nie pośredniczy.

Produkt pochodzi z oferty sklepu