elecena.pl

Microprocessor Monitor

Analog Devices

Microprocessor Monitor RSS Sample
  • Darmowa próbka
MPN:
MAX1232
Producent:
ANALOG DEVICES
Dodany do bazy:
Ostatnio widziany:
Zmiana ceny:
-100% (19.01.2025)
Poprzednia cena:
2.53

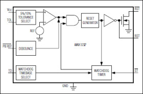
The MAX1232 microprocessor (µP) supervisory circuit provides µP housekeeping and power-supply supervision functions while consuming only 1/10th the power of the DS1232. The MAX1232 enhances circuit reliability in µP systems by monitoring the power supply, monitoring the software execution, and providing a debounced manual reset input. The MAX1232 is a plug-in upgrade of the Dallas DS1232.

A reset pulse of at least 250ms duration is supplied on power-up, power-down, and low-voltage brownout conditions (5% or 10% supply tolerances can be selected digitally). Also featured is a debounced manual reset input that forces the reset outputs to their active states for a minimum of 250ms. A digitally programmable watchdog timer monitors software execution and can be programmed for timeout settings of 150ms, 600ms, or 1.2s. The MAX1232 requires no external components.

Applications

* Computers * Controllers * Critical µP Power Monitoring * Intelligent Instruments

* Consumes 1/10th the Power of the DS1232

* Precision Voltage MonitorAdjustable +4.5V or +4.75V

* Power-OK/Reset Pulse Width250ms Min

* No External Components

* Adjustable Watchdog Timer150ms, 600ms, or 1.2s

* Debounced Manual Reset Input for External Override

* Available in 8-Pin PDIP/SO and 16-Pin Wide SO Packages

Elecena nie prowadzi sprzedaży elementów elektronicznych, ani w niej nie pośredniczy.

Produkt pochodzi z oferty sklepu