elecena.pl

2.375V, Low-Power, 8-Channel, Serial 12-Bit ADC

Analog Devices

2.375V, Low-Power, 8-Channel, Serial 12-Bit ADC RSS Sample
  • Darmowa próbka
MPN:
MAX1245
Producent:
ANALOG DEVICES
Dodany do bazy:
Ostatnio widziany:
Zmiana ceny:
-100% (20.01.2025)
Poprzednia cena:
16.19

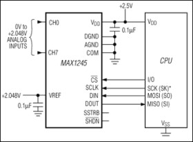
The MAX1245 12-bit data-acquisition system combines an 8-channel multiplexer, high-bandwidth track/hold, and serial interface with high conversion speed and ultra-low power consumption. It operates from a single +2.375V to +3.3V supply, and its analog inputs are software configurable for unipolar/bipolar and single-ended/differential operation.

The 4-wire serial interface directly connects to SPI™, QSPI™, and MICROWIRE™ devices without external logic. A serial strobe output allows direct connection to TMS320-family digital signal processors. The MAX1245 works with an external reference, and uses either the internal clock or an external serial-interface clock to perform successive-approximation analog-to-digital conversions.

This device provides a hard-wired active-low SHDN pin and a software-selectable power-down, and can be programmed to automatically shut down at the end of a conversion. Accessing the serial interface powers up the MAX1245, and the quick turn-on time allows it to be shut down between conversions. This technique can cut supply current to under 10µA at reduced sampling rates.

The MAX1245 is available in a 20-pin DIP package and an SSOP that occupies 30% less area than an 8-pin DIP. For supply voltages from +2.7V to +5.25V, use the pin-compatible MAX147.

Applications

* Battery-Powered Applications * Data Acquisition * Medical Instruments * Portable Data Logging

* Single +2.375V to +3.3V Operation

* 8-Channel Single-Ended or 4-Channel Differential Analog Inputs

* Low Power:

* 0.8mA (100ksps)

* 10µA (1ksps)

* 1µA (power-down mode)

* Internal Track/Hold, 100kHz Sampling Rate

* SPI/QSPI/MICROWIRE/TMS320-Compatible 4-Wire Serial Interface

* Software-Configurable Unipolar or Bipolar Inputs

* 20-Pin DIP/SSOP Packages

Elecena nie prowadzi sprzedaży elementów elektronicznych, ani w niej nie pośredniczy.

Produkt pochodzi z oferty sklepu