Multirange, +5V, 12-Bit DAS with 2-Wire Serial Interface
Analog Devices
RSS
Sample
- Darmowa próbka
- MPN:
- MAX128
- Producent:
- ANALOG DEVICES
- Dodany do bazy:
- Ostatnio widziany:
- Zmiana ceny:
- -100% (22.01.2025)
- Poprzednia cena:
- 19.44
Sugerowane produkty dla multirange
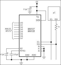
The MAX127/MAX128 are multirange, 12-bit data acquisition systems (DAS) that require only a single +5V supply for operation, yet accept signals at their analog inputs that may span above the power-supply rail and below ground. These systems provide eight analog input channels that are independently software programmable for a variety of ranges: ±10V, ±5V, 0 to +10V, 0 to +5V for the MAX127; and ±VREF, ±VREF/2, 0 to +VREF, 0 to +VREF/2 for the MAX128. This range switching increases the effective dynamic range to 14 bits and provides the flexibility to interface 4–20mA, ±12V, and ±15V-powered sensors directly to a single +5V system. In addition, these converters are fault protected to ±16.5V; a fault condition on any channel will not affect the conversion result of the selected channel. Other features include a 5MHz bandwidth track/hold, an 8ksps throughput rate, and the option of an internal 4.096V or external reference.
The MAX127/MAX128 feature a 2-wire, I2C-compatible serial interface that allows communication among multiple devices using SDA and SCL lines.
A hardware shutdown input (SHDN) and two software-programmable power-down modes (standby and full power-down) are provided for low-current shutdown between conversions. In standby mode, the reference buffer remains active, eliminating startup delays.
The MAX127/MAX128 are available in 24-pin narrow PDIP or space-saving 28-pin SSOP packages.
Applications
* Battery-Powered Applications * Data Acquisition * Industrial Control Systems * Robotics
* 12-Bit Resolution, 1/2 LSB Linearity
* +5V Single-Supply Operation
* I2C-Compatible, 2-Wire Serial Interface
* Four Software-Selectable Input Ranges
* MAX127: 0 to +10V, 0 to +5V, ±10V, ±5V
* MAX128: 0 to +VREF, 0 to +VREF/2, ±VREF, ±VREF/2
* 8 Analog Input Channels
* 8ksps Sampling Rate
* ±16.5V Overvoltage-Tolerant Input Multiplexer
* Internal 4.096V or External Reference
* Two Power-Down Modes
* 24-Pin Narrow PDIP or 28-Pin SSOP Packages
Elecena nie prowadzi sprzedaży elementów elektronicznych, ani w niej nie pośredniczy.
Produkt pochodzi z oferty sklepu Analog Devices