265ksps, +3V, 6-/2-Channel, 12-Bit ADCs with +2.5V Reference and Parallel Interface
Analog Devices
RSS
Sample
- Darmowa próbka
- MPN:
- MAX1295
- Producent:
- ANALOG DEVICES
- Dodany do bazy:
- Ostatnio widziany:
- Zmiana ceny:
- -100% (20.01.2025)
- Poprzednia cena:
- 22.32
Sugerowane produkty dla 265ksps
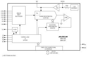
The MAX1295/MAX1297 low-power, 12-bit analog-to-digital converters (ADCs) feature a successive-approximation ADC, automatic power-down, fast wake-up (2µs), an on-chip clock, +2.5V internal reference, and a high-speed 12-bit parallel interface. They operate with a single +2.7V to +3.6V analog supply.
Power consumption is only 5.4mW at the maximum sampling rate of 265ksps. Two software-selectable power-down modes enable the MAX1295/MAX1297 to be shut down between conversions; accessing the parallel interface returns them to normal operation. Powering down between conversions can reduce supply current below 10µA at lower sampling rates.
Both devices offer software-configurable analog inputs for unipolar/bipolar and single-ended/pseudo-differential operation. In single-ended mode, the MAX1295 has six input channels and the MAX1297 has two (three input channels and one input channel, respectively, when in pseudo-differential mode).
Excellent dynamic performance and low power, combined with ease of use and small package size, make these converters ideal for battery-powered and data-acquisition applications or for other circuits with demanding power-consumption and space requirements.
The MAX1295/MAX1297 tri-states active-low INT when active-low CS goes high. Refer to MAX1265/MAX1267 if tri-stating active-low INT is not desired.
The MAX1295 is offered in a 28-pin QSOP package, while the MAX1297 comes in a 24-pin QSOP. For pin-compatible +5V, 12-bit versions, refer to the MAX1294/MAX1296 data sheet.
Applications
* Data Acquisition Systems * Data Logging * Energy Management * Industrial Controls Systems * Patient Monitoring * Touch Screens
* 12-Bit Resolution, ±0.5 LSB Linearity
* +3V Single-Supply Operation
* Internal +2.5V Reference
* Software-Configurable Analog Input Multiplexer
* 6-Channel Single-Ended/3-Channel Pseudo-Differential (MAX1295)
* 2-Channel Single-Ended/1-Channel Pseudo-Differential (MAX1297)
* Software-Configurable Unipolar/Bipolar Analog Inputs
* Low Current
* 1.9mA (265ksps)
* 1.0mA (100ksps)
* 400µA (10ksps)
* 2µA (Shutdown)
* Internal 3MHz Full-Power Bandwidth Track/Hold
* Parallel 12-Bit Interface
* Small Footprint
* 28-Pin QSOP (MAX1295)
* 24-Pin QSOP (MAX1297)
Elecena nie prowadzi sprzedaży elementów elektronicznych, ani w niej nie pośredniczy.
Produkt pochodzi z oferty sklepu Analog Devices