±80V Fault-Protected High-Speed CAN Transceiver with Low-Power Management and Wake-On CAN
Analog Devices
RSS
Sample
- Darmowa próbka
- MPN:
- MAX13041
- Producent:
- ANALOG DEVICES
- Dodany do bazy:
- Ostatnio widziany:
Sugerowane produkty dla max13041
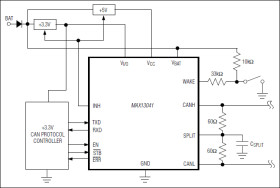
The MAX13041 ±80V fault-protected, high-speed controller area network (CAN) transceiver is ideal for high-speed automotive network applications where high reliability and advanced power management are required. The device links a CAN protocol controller to the physical bus wires of the controller area network and allows communication at speeds up to 1Mbps.
The extended fault-protected voltage range of ±80V on CAN bus lines allows for use in +12V or +42V automotive, and higher voltage +24V and +36V mid-heavy truck applications. Advanced power management features make the MAX13041 ideal for automotive electronic control unit (ECU) modules that are permanently supplied by battery, regardless of the ignition switch position (clamp-30, Type-A modules). The device controls one or more external voltage regulators to provide a low power sleep mode for an entire clamp-30 node. Wake-on CAN capability allows the MAX13041 to restore power to the node upon detection of CAN bus activity.
The MAX13041 is functionally compatible with the Philips TJA1041A and is a pin-to-pin replacement with improved performance. The MAX13041 is available in a 14-pin SO package, and operates over the -40°C to +125°C automotive temperature range.
Applications
* +12V Automotive-Clamp 30 Modules * +24V Mid-Heavy Truck- Clamp 30 Modules * +42V Automotive-Clamp 30 Modules * Military and Commercial Aircraft
* Functionally Compatible Pin-to-Pin Replacement for the Philips TJA1041A
* ±12kV HBM ESD Protection on CANH, CANL
* ±80V Fault Protection on CANH, CANL, SPLIT; Up to +76V Operation on VBAT
* Fully Compatible with the ISO11898 Standard
* Low VBAT Supply Current in Standby and Sleep Modes (18µA Typical)
* Voltage Level Translation for Interfacing with +2.8V to +5.5V CAN Protocol Controllers
* Recessive Bus Stabilization (SPLIT)
* Allows Implementation of Large Networks
Elecena nie prowadzi sprzedaży elementów elektronicznych, ani w niej nie pośredniczy.
Produkt pochodzi z oferty sklepu Analog Devices