elecena.pl

3-Wire Interface Full-Speed USB Transceiver With/Without Internal Series Resistors

Analog Devices

3-Wire Interface Full-Speed USB Transceiver With/Without Internal Series Resistors RSS Sample
  • Darmowa próbka
MPN:
MAX13345E
Producent:
ANALOG DEVICES
Dodany do bazy:
Ostatnio widziany:

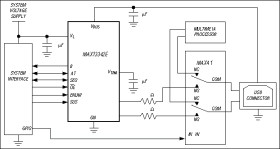
The MAX13342E/MAX13345E USB-compliant transceivers are designed to minimize the area and external components required to interface low-voltage ASICs to USB. The devices comply with USB 2.0 specification for full-speed-only (12Mbps) operation. The transceivers include an internal 3.3V regulator, an internal 1.5kΩ D+ pullup resistor, and built-in ±15kV ESD protection circuitry to protect the USB I/O ports (D+, D-). The MAX13345E also has internal series resistors, allowing these components to be wired directly to a USB connector.

These devices operate with logic-supply voltages as low as +2.3V, ensuring compatibility with low-voltage ASICs. A low power mode reduces current consumption to less than 45µA. An enumerate function allow devices to logically disconnect while remaining plugged in.

The MAX13342E has controlled output impedance of 2Ω (max) on D+/D-, allowing the use of external switches to multiplex two different USB devices onto a single USB connector. The MAX13345E had 43.5Ω (max) internal resistors on D+/D- for direct connection to the USB connector.

The MAX13342E/MAX13345E are equipped with DAT and SE0 interface signals. These transceivers provide a USB detection function that monitors the presence of USB VBUS and signals the event.

These devices operate over the extended -40°C to +85°C temperature range and are available in UCSP™ 2.0mm x 1.5mm and 14-pin TDFN (3mm x 3mm) packages.

Applications

* Cellular Telephones * Data Cradles * MP3 Players * PC Peripherals * PDAs

* USB 2.0 (Full-Speed, 12Mbps)-Compliant Transceiver

* Internal Pullup

* VBUS Detection

* Internal Series Resistors (MAX13345E)

* ±15kV (HBM) ESD Protection on D+, D-, and VBUS

* Enumeration Input Controls D+ Pullup Resistor

* Supports 3-Wire DAT/SE0 Interface

* +2.3V to +3.6V Interface Voltage (VL)

* No Power-Supply Sequencing Required

* Low USB Output Impedance (MAX13342E)

Elecena nie prowadzi sprzedaży elementów elektronicznych, ani w niej nie pośredniczy.

Produkt pochodzi z oferty sklepu