elecena.pl

16-Bit, Data-Acquisition System with ADC, DAC, UPIOs, RTC, Voltage Monitors, and Temp Sensor

Analog Devices

16-Bit, Data-Acquisition System with ADC, DAC, UPIOs, RTC, Voltage Monitors, and Temp Sensor RSS Sample
  • Darmowa próbka
MPN:
MAX1359B
Producent:
ANALOG DEVICES
Dodany do bazy:
Ostatnio widziany:

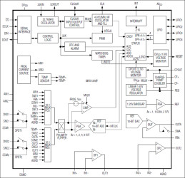
The MAX1359B smart data-acquisition systems (DAS) is based on a 16-bit, sigma-delta analog-to-digital converter (ADC) and system-support functionality for a microprocessor (µP)-based system. This device integrates an ADC, DAC, two operational amplifiers, internal 1.25V/2.048V/2.5V selectable reference, temperature sensors, analog switches, a 32kHz oscillator, a real-time clock (RTC) with alarm, a high-frequency-locked loop (FLL) clock, four user-programmable I/Os, an interrupt generator, and 1.8V and 2.7V voltage monitors in a single chip.

The MAX1359B has dual 10:1 differential input multiplexers (muxes) that accept signal levels from 0 to AVDD. An on-chip 1x to 8x programmable-gain amplifier (PGA) measures low-level signals and reduces external circuitry required.

The MAX1359B operates from a single +1.8V to +3.6V supply and consumes only 1.4mA in normal mode and only 6.1µA in sleep mode.

The serial interface is compatible with either SPI™/QSPI™ or MICROWIRE™, and is used to power up, configure, and check the status of all functional blocks.

The MAX1359B is available in a space-saving 40-pin TQFN package and is specified over the commercial (0°C to +70°C) and the extended (-40°C to +85°C) temperature ranges.

Applications

* Battery-Powered and Portable Devices * Data-Acquisition Systems * Electrochemical and Optical Sensors * Industrial Control * Medical Instruments

* +1.8V to +3.6V Single-Supply Operation

* Multichannel 16-Bit Sigma-Delta ADC

* 10sps to 512sps Programmable Conversion Rate

* Self and System Offset and Gain Calibration

* PGA with Gains of 1, 2, 4, or 8

* Unipolar and Bipolar Modes

* 10-Input Differential Multiplexer

* 10-Bit Force-Sense DAC

* Uncommitted Op Amps

* Dual SPDT Analog Switches

* 1.25V, 2.048V, or 2.5V Selectable Voltage Reference

* Internal Charge Pump

* System Support

* Real Time Clock and Alarm Register

* Internal/External Temperature Sensor

* Internal Oscillator with Clock Output

* User-Programmable I/O and Interrupt Generator

* VDD Monitors

* SPI/QSPI/MICROWIRE, 4-Wire Serial Interface

* Space-Saving (6mm x 6mm x 0.8mm) 40-Pin TQFN Package

Elecena nie prowadzi sprzedaży elementów elektronicznych, ani w niej nie pośredniczy.

Produkt pochodzi z oferty sklepu