elecena.pl

4-Channel, 12-Bit System Monitors with Programmable Trip Window and SMBus Alert Response

Analog Devices

4-Channel, 12-Bit System Monitors with Programmable Trip Window and SMBus Alert Response RSS Sample
  • Darmowa próbka
MPN:
MAX1363
Producent:
ANALOG DEVICES
Dodany do bazy:
Ostatnio widziany:
Zmiana ceny:
-100% (20.01.2025)
Poprzednia cena:
6.52

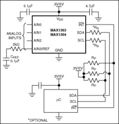
The MAX1363/MAX1364 low-power, 12-bit, 4-channel analog-to-digital converters (ADCs) feature a digitally programmable window comparator with an interrupt output for automatic system-monitoring applications. Once configured, monitor mode automatically asserts an interrupt when any analog input exceeds the programmed upper or lower thresholds, without interaction to the host. The MAX1363/MAX1364 respond to the SMBus™ alert, allowing quick identification of the alarming device on a shared interrupt. A programmable delay between monitoring intervals lowers power consumption for reduced monitoring rates.

In addition, the MAX1363/MAX1364 integrate an internal voltage reference, a clock, and a 1.7MHz, highspeed, I²C-compatible, 2-wire serial interface. The optimized interface allows a maximum conversion rate of 94.4ksps in normal mode while reading back the conversion results. Each of the four analog inputs is configurable for single-ended or fully differential operation and unipolar or bipolar operation. Two scan modes utilize on-chip random access memory (RAM) to allow eight conversions of a selected channel or scanning of a group of channels to reduce interface overhead.

These devices operate from a single 2.7V to 3.6V (MAX1363) or 4.5V to 5.5V (MAX1364) supply and require only 436µA at the maximum sampling rate of 133ksps in monitor mode and 670µA at the maximum sampling rate of 94.4ksps. AutoShutdown™ powers down the devices between conversions, reducing supply current to less than 1µA when idle.

The full-scale analog-input range is determined by the internal reference or by an externally applied reference voltage ranging from 1V to VDD. The MAX1363 features a 2.048V internal reference, and the MAX1364 features a 4.096V internal reference.

The MAX1363/MAX1364 are available in a 10-pin µMAX® package and are specified over the extended (-40°C to +85°C) temperature range. For 10-bit applications, refer to the pin-compatible MAX1361/MAX1362 data sheet.

Applications

* High-Reliability Power Supplies * Medical Instrumentation * Servers and Workstations * System Monitoring/Supervision

* Monitor Mode

* Programmable Lower/Upper Trip Threshold

* Alarm-Status Register Records Fault Events

* SMBus Alert Response

* Programmable Sampling Intervals

* 12-Bit, I²C-Compatible ADC

* ±1 LSB INL, ±1 LSB DNL

* 4-Channel Single-Ended or 2-Channel Fully Differential Inputs

* Software-Programmable Bipolar/Unipolar Conversions

* Fast Sampling Rate

* 94.4ksps While Continuously Reading Conversions

* 133ksps in Monitor Mode

* High-Speed, I²C-Compatible Serial Interface

* 100kHz/400kHz Standard/Fast Mode

* Up to 1.7MHz High-Speed Mode

* Six Available I²C Slave Addresses

* Single Supply

* 2.7V to 3.6V (MAX1363)

* 4.5V to 5.5V (MAX1364)

* Internal Reference

* 2.048V (MAX1363)

* 4.096V (MAX1364)

* External Reference: 1V to VDD

* Low Power

* 436µA in Monitor Mode (133ksps)

* 670µA at 94.4ksps

* 6µA at 1ksps

* 0.5µA in Power-Down Mode

* Small Package

* 10-Pin µMAX

Elecena nie prowadzi sprzedaży elementów elektronicznych, ani w niej nie pośredniczy.

Produkt pochodzi z oferty sklepu