elecena.pl

5V 18-Bit Low-Power Multichannel Oversampling (Sigma-Delta) ADC

Analog Devices

5V 18-Bit Low-Power Multichannel Oversampling (Sigma-Delta) ADC RSS Sample
  • Darmowa próbka
MPN:
MAX1400
Producent:
ANALOG DEVICES
Dodany do bazy:
Ostatnio widziany:
Zmiana ceny:
-100% (19.01.2025)
Poprzednia cena:
20.78

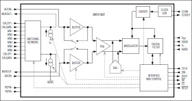
The MAX1400 18-bit, low-power, multichannel, serial-output ADC uses a sigma-delta modulator with a digital decimation filter to achieve true 16-bit accuracy. The user-selectable decimation factor of the digital filter allows the conversion resolution to be reduced in exchange for a higher output data rate. The device achieves true 16-bit performance at an output data rate of up to 480sps. In addition, the modulator sampling frequency may be optimized for either lowest power dissipation or highest throughput rate. The MAX1400 operates from +5V.

This device offers three fully differential input channels that can be independently programmed with a gain between +1V/V and +128V/V. Furthermore, it can compensate an input-referred DC offset (such as system offset) up to 117% of the selected full-scale range. These three differential channels may also be configured to operate as five pseudo-differential input channels. Two additional, fully differential system-calibration channels are provided for gain and offset error correction. External access is provided to the multiplexer (mux) output to facilitate additional signal processing.

The MAX1400 can be configured to scan all signal inputs sequentially and provide the results through the serial interface with minimum communications overhead. When used with a 2.4576MHz or 1.024MHz master clock, the digital decimation filter can be programmed to produce zeros in its frequency response at the line frequency and associated harmonics, ensuring excellent line rejection without the need for further post-filtering.

The MAX1400 comes in a 28-pin SSOP package.

Applications

* Loop-Powered Systems * Portable Industrial Instruments * Portable Weight Scales * Pressure Sensors and Transducers

* 18-Bit Resolution, Sigma-Delta ADC

* 16-Bit Performance with No Missing Codes to 480sps

* Low Quiescent Current

* 250µA (operating mode)

* 2µA (power-down mode)

* 3 Fully Differential or 5 Pseudo-Differential Signal Input Channels

* 2 Additional Fully Differential Calibration Channels/Auxiliary Input Channels

* Access to the Mux Output/ADC Input

* Programmable Gain and Offset

* Fully Differential Reference Inputs

* Converts Continuously or On Command

* Automatic Channel Scanning and Continuous Data Output Mode

* Operates with +5V Analog Supply and +3V or +5V Digital Supply

* SPI™/QSPI™-Compatible 3-Wire Serial Interface

* 28-Pin SSOP Package

Elecena nie prowadzi sprzedaży elementów elektronicznych, ani w niej nie pośredniczy.

Produkt pochodzi z oferty sklepu