elecena.pl

High-Voltage Liquid Lens Driver

Analog Devices

High-Voltage Liquid Lens Driver RSS Sample
  • Darmowa próbka
MPN:
MAX14515
Producent:
ANALOG DEVICES
Dodany do bazy:
Ostatnio widziany:

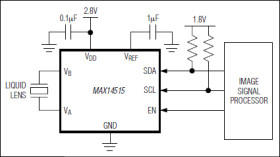
The MAX14515 high-voltage liquid lens driver features a high-voltage differential output controlled through an I²C interface. The MAX14515 uses a charge-pump-based boost converter and integrated H-bridge to provide a compact lens driver solution with minimal external components to achieve a small overall footprint suitable for small space constraints inside camera modules.

The MAX14515 features an 8-bit monotonic DAC with a single differential high-voltage output controlled by a 2-wire I²C interface to set the amplitude. The high-voltage outputs are capable of delivering up to 42VRMS (min) into a 220pF liquid lens load at 1.0kHz (min).

The MAX14515 also features two power-saving modes (shutdown mode and sleep mode) to minimize power consumption when the device is inactive. Shutdown mode places the device in a low-power state that resets all registers and disables the I²C interface to reduce current below 500nA (max). In sleep mode, the power-on reset circuit remains active. If no activity is detected on the I²C interface, current consumption is less than 3µA.

The MAX14515 operates over the +2.7V to +5.5V supply voltage range, ideal for portable applications using lithium ion battery sources. The MAX14515 is specified over the -40°C to +85°C extended temperature range and is available in a small (1mm x 2mm) 8-bump WLP package.

* Small Footprint for Placement Inside Camera Modules

* 47VRMS Maximum Output (CLENS = 220pF)

* I²C-Compatible Interface for Setting Output Voltage

* 8-Bit Output Voltage Resolution

* Guaranteed Monotonic Output

* ±15kV Human Body Model ESD Protection on Outputs

* Low 500nA (max) Shutdown Current

* +2.7V to +5.5V Input Voltage Range

* Space-Saving, 8-Bump WLP (1mm x 2mm) Package

Elecena nie prowadzi sprzedaży elementów elektronicznych, ani w niej nie pośredniczy.

Produkt pochodzi z oferty sklepu