elecena.pl

Overvoltage Protection with USB Charger Detection, LDO, and ESD Protection on D+/D

Analog Devices

Overvoltage Protection with USB Charger Detection, LDO, and ESD Protection on D+/D RSS Sample
  • Darmowa próbka
MPN:
MAX14530E
Producent:
ANALOG DEVICES
Dodany do bazy:
Ostatnio widziany:

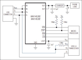
The MAX14529E/MAX14530E are overvoltage-protection devices with USB charger detection, a low-dropout (LDO) regulator, and ESD protection. These devices feature a low 35mΩ (typ) RON internal FET switch and protect low-voltage systems against voltage faults up to 28V. When the input voltage exceeds the overvoltage threshold, the internal FET switch is turned off to prevent damage to the protected components.

The charger detection detects a short between the USB D+ and D- data lines. If the data lines are shorted together and a dedicated charger is attached, the phone draws more than 500mA to charge the battery.

The overvoltage thresholds (OVLO) are preset to 5.75V (MAX14529E) or 6.8V (MAX14530E).

The LDO output (LOUT) is powered from OUT and supplies 3.3V to the USB transceiver. The LDO features a 100mA (min) current capability and low output noise.

The MAX14529E/MAX14530E feature ±15kV HBM ESD protection with low (3pF) capacitance suitable for Hi-Speed USB 2.0.

Both devices are offered in a small 12-bump, 1.5mm x 2mm WLP package and operate over the -40°C to +85°C extended temperature range.

Applications

* Cell Phones * MP3 Players * PDAs and Palmtop Devices

* Input Voltage Protection Up to 28V

* High-Current USB Charger Detection

* 3.3V, 100mA LDO

* Preset Overvoltage Protection Trip Level

* 5.75V (MAX14529E)

* 6.8V (MAX14530E)

* Integrated Low RON 35mΩ (typ) FET Switch

* Low-Capacitance USB High-Speed Data Line ESD Protection (3pF)

* ±15kV Human Body Model (HBM)

* ±15kV IEC 61000-4-2 Air Gap

* ±8kV IEC 61000-4-2 Contact

* Thermal-Shutdown Protection

* 12-Bump, 1.5mm x 2mm WLP Package

* -40°C to +85°C Operating Temperature Range

Elecena nie prowadzi sprzedaży elementów elektronicznych, ani w niej nie pośredniczy.

Produkt pochodzi z oferty sklepu