elecena.pl

36V-Capable Overvoltage Protector with Regulated Output Voltage

Analog Devices

36V-Capable Overvoltage Protector with Regulated Output Voltage RSS Sample
  • Darmowa próbka
MPN:
MAX14562
Producent:
ANALOG DEVICES
Dodany do bazy:
Ostatnio widziany:

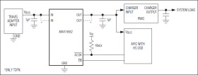
The MAX14562 protects valuable consumer circuits against voltage faults of up to +36V. This robust protection is implemented in a three-step scheme for a superior result. If the input is below the preset regulated output-voltage (VPROV) threshold, the output tracks the input minus the voltage drop (RON × ILOAD) across the pass FET. If the input exceeds VPROV, the output is regulated to VPROV. If the input rises further and exceeds the overvoltage lockout cutoff threshold (VOVLO), the output is disconnected from the input.

A low resistance 160mΩ (typ) FET is integrated in the MAX14562, effectively reducing the component count and application footprint. The MAX14562 also features thermal shutdown protection against a short-circuit event.

The MAX14562 is specified over the extended -40°C to +85°C temperature range and is available in 8-pin TDFN (2mm x 2mm) and 6-pin SC70 (2mm x 2.2mm) packages.

Applications

* Bluetooth Headset * Digital Cameras * E-Book * Mobile Internet Device * Mobile Phones * PDAs * Portable Media Player * Smartphones

* Input Voltage Protection Up to +36V

* Preset Regulated Output Voltage (+5.15V typ)

* Integrated 160mΩ (typ) N-Channel MOSFET Switch

* Soft-Start to Minimize In-Rush Current

* Overvoltage Cutoff Protection +8V (typ)

* Thermal Shutdown Protection

* -40°C to +85°C Operating Temperature Range

Elecena nie prowadzi sprzedaży elementów elektronicznych, ani w niej nie pośredniczy.

Produkt pochodzi z oferty sklepu