Hi-Speed USB and Audio Switches with Negative Signal Capability and High-Voltage-Tolerant V Detection
Analog Devices
RSS
Sample
- Darmowa próbka
- MPN:
- MAX14585
- Producent:
- ANALOG DEVICES
- Dodany do bazy:
- Ostatnio widziany:
Sugerowane produkty dla max14585a
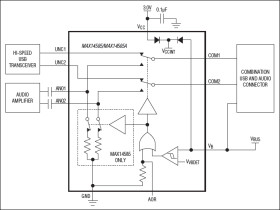
The MAX14585/MAX14585A high-ESD-protected double-pole/double-throw (DPDT) switches multiplex Hi-Speed (480Mbps) USB and analog signals such as AC-coupled audio or video. These devices combine the low on-capacitance (CON) and low on-resistance (RON) necessary for high-performance switching applications in portable electronics and include an internal negative supply to pass audio signals that swing below ground down to -1.8V. The devices also handle USB low-/full-speed signaling and operate from a 2.7V to 5.5V supply.
The devices feature a VBUS detection input (VB) that can handle voltage up to 28V to automatically switch to the USB signal path upon detection of a valid VBUS signal (VB > VVBDET). In a dead battery situation, the voltage on VB can supply power to the part if VB is greater than 4.5V. The MAX14585 features internal shunt resistors on the audio path to reduce clicks and pops heard at the output.
The MAX14585/MAX14585A are available in a space-saving, 10-pin, 1.4mm x 1.8mm UTQFN package and operate over the -40°C to +85°C temperature range.
Applications
* Cell Phones * PDAs and Handheld Devices * Tablet PCs
* Low Power Consumption
* Low Supply Current 7µA (typ)
* Single 2.7V to 5.5V Supply Operation, VCC
* Flexible Design
* Dual Power-Supply Architecture, VB and VCC
* ANO Channel Override Control Input
* High Level of Integration for Performance
* 28V-Capable VB Input with Automatic UNC Selection by VBUS Detection
* Low-Capacitance Hi-Speed USB for Both Channels (UNC and ANO)
* Distortion-Free Negative Signal Throughput Down to -1.8V on ANO Channel
* 3Ω (typ) On-Resistance
* 960MHz Bandwidth
* 0.04% THD+N Audio Channel
* ±15kV Human Body Model (HBM) ESD on COM1, COM2
* Saves Board Space
* Internal Shunt Resistor Reduces Clicks and Pops (MAX14585)
* 10-Pin, 1.4mm x 1.8mm UTQFN Package
Elecena nie prowadzi sprzedaży elementów elektronicznych, ani w niej nie pośredniczy.
Produkt pochodzi z oferty sklepu Analog Devices