elecena.pl

Low-Power Headset Detectors with SEND/END Button Support

Analog Devices

Low-Power Headset Detectors with SEND/END Button Support RSS Sample
  • Darmowa próbka
MPN:
MAX14627
Producent:
ANALOG DEVICES
Dodany do bazy:
Ostatnio widziany:

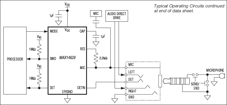
The MAX14627/MAX14628 provide a simple solution for detecting the insertion and managing the operation of a 3.5mm stereo headset with a microphone. These devices integrate all circuitry needed to detect SEND/END button press events and generate required microphone bias voltages, and are fully compatible with Windows® Mobile 7.

The devices need only three GPIOs from the host controller to select between call mode and standby mode, and monitor the SEND/END and jack insertion status. In call mode, the low-noise LDO is enabled to provide DC bias to the externally preamplified microphone. In standby mode, microphone low-power pulsing is enabled to reduce supply current while waiting for a SEND/END button press event. Two open-drain outputs signal the host controller when an insertion/removal or SEND/END button press event occurs. If a 3P headset without a microphone is inserted, the low-power pulsing can be disabled by setting the MODE input to high impedance.

The MAX14627 operates from a 2.5V to 5.5V input voltage supply and features an internal 2.2V LDO output, while the MAX14628 operates from a 3.1V to 5.5V voltage supply and features an internal 2.8V LDO output voltage. Both devices control jack insertion detection by monitoring a 3.5mm socket with a normally open jack insertion switch. Additionally, the MAX14628 features open microphone detection.

The MAX14627/MAX14628 are available in an 8-pin TDFN package, and are fully specified over the -40°C to +85°C extended temperature range.

Applications

* Cell Phones * Portable Media Players * Tablet/Laptop PCs

* Versatile Jack Detection and Control

* MODE Three-State Microphone Bias Control

* MIC Switch Ground Detection (MAX14627)

* MIC Switch Open and Ground Detection (MAX14628)

* Compatible with Windows Mobile 7 and Google Android

* Microphone Button Press Detection

* High-Performance MIC Bias and Power Savings

* No Pop-Up Noises

* Ultra-Low Noise, High-PSRR MIC Bias

* Low-Power MIC Idle Mode

* Automatic Ultra-Low-Power Mode When Microphone Is Disabled

* PCB Space and Cost Savings

* Integrated ±15kV ESD Protection (HBM) on DETIN and MIC Input Terminals

* Small 8-Pin (2mm x 2mm) TDFN Package

Elecena nie prowadzi sprzedaży elementów elektronicznych, ani w niej nie pośredniczy.

Produkt pochodzi z oferty sklepu