elecena.pl

USB Charger Adapter Emulators

Analog Devices

USB Charger Adapter Emulators RSS Sample
  • Darmowa próbka
MPN:
MAX14631
Producent:
ANALOG DEVICES
Dodany do bazy:
Ostatnio widziany:

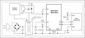
The MAX14631/MAX14633 are USB charger adapter emulators with automatic host-charger identification circuitry for USB-dedicated chargers.

The devices allow USB wall adapters, travel chargers, and other dedicated chargers to identify themselves as a USB dedicated charger to USB devices, an Apple charger to Apple products, and a Samsung Galaxy dedicated charger port to legacy D+/D- short-detection devices that use the D+ pullup of the USB transceiver.

The devices feature a control input that allows for charger mode selection. The MAX14631 supports both Apple 2A and USB Battery Charger (BC) revision 1.2 specification compliant devices in Autodetection 2A mode, while also supporting Apple 1A and USB BC compliant devices in Autodetection 1A mode. The MAX14633 supports Autodetection 1A mode, as well as Samsung Galaxy Tablet 2A devices in SS 2A mode.

The devices also include an integrated optocoupler driver for secondary feedback, as well as current-limiting capabilities for space-constrained applications.

The devices are available in an 8-pin (2.9mm x 1.62mm) SOT23 package, and are specified over the -40°C to +85°C extended temperature range.

Applications

* Universal Chargers including iPod®/iPad®/iPhone® * USB Car Chargers and Cigarette Lighter Adapters * USB Wall Chargers and Travel Adapters

* Optimized for Charging Adapters

* Flexible Device and Adapter Connection Order

* Faster Charging

* Apple 2A Charging Capability in Autodetection 2A Mode

* Samsung Galaxy Tablet 2A Charging Capability (MAX14633)

* Improved Charger Interoperability

* Meets New USB BC Revision 1.2 Specification

* Backward Compatible with Previous USB BC Revisions

* Meets China YD/T1591-2009 Charging Specification

* Greater User Flexibility

* Convenient CB Pin Controls the Charging Mode

* Save Space on Board

* 2.9mm x 1.62mm, 8-Pin SOT23 Package

* High-ESD Human Body Model (HBM) Protection on DP and DM

* Integrated Optocoupler Driver for Secondary Feedback

Elecena nie prowadzi sprzedaży elementów elektronicznych, ani w niej nie pośredniczy.

Produkt pochodzi z oferty sklepu