elecena.pl

Low-Power, Low-Noise Multichannel Sensor Signal Processor

Analog Devices

Low-Power, Low-Noise Multichannel Sensor Signal Processor RSS Sample
  • Darmowa próbka
MPN:
MAX1464
Producent:
ANALOG DEVICES
Dodany do bazy:
Ostatnio widziany:
Zmiana ceny:
-100% (17.01.2025)
Poprzednia cena:
9.77

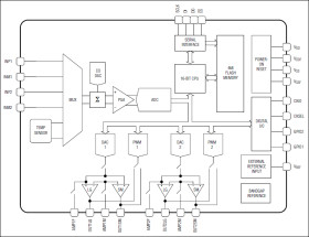
The MAX1464 is a highly integrated, low-power, low-noise multichannel sensor signal processor optimized for industrial and process-control applications such as pressure sensing and compensation, RTD and thermocouple linearization, weight sensing and classification, and remote process monitoring with limit indication.

The MAX1464 accepts sensors with either single-ended or differential outputs. The MAX1464 accommodates sensor output sensitivities from 1mV/V to 1V/V. The MAX1464 provides amplification, calibration, signal linearization, and temperature compensation that enable an overall performance approaching the inherent repeatability of the sensor without requiring any external trim components.

Two 16-bit voltage-output DACs and two 12-bit PWMs can be used to indicate each of the temperature-compensated sensor signals independently, as a sum or difference signal, or user-defined relationship between each signal and temperature. Uncommitted op amps are available to buffer the DAC outputs, drive heavier external loads, or provide additional gain and filtering.

The MAX1464 incorporates a 16-bit CPU, user-programmable 4kB of FLASH program memory, 128 bytes of FLASH user information, one 16-bit ADC, two 16-bit DACs, two 12-bit PWM digital outputs, four rail-to-rail op amps, one SPI™-compatible interface, two GPIOs, and one on-chip temperature sensor.

The MAX1464 operates from a single 5.0V (typ) supply and is packaged for automotive, industrial, and commercial temperature ranges in a 28-pin SSOP package.

FAQs: MAX1464

Applications

* Calibrators and Controllers * GMR and MR Magnetic Direction Sensors * Pressure Sensor Signal Conditioning * Process Indicators * Thermocouple and RTD Linearization * Transducers and Transmitters * Weight Measurement Systems

* Programmable Amplification, Calibration, Linearization, and Temperature Compensation

* Two Differential or Four Single-Ended ADC Input Channels

* Accommodates Sensor Output Sensitivities from 1mV/V to 1V/V

* Two DAC/PWM Output Signal Channels

* Supports 4-20mA Current Loop Applications

* 4kB of FLASH Memory for Code and Coefficients

* 128 Bytes of FLASH Memory for User Information

* Integrated Temperature Sensing

* Flexible Dual Op-Amp Block

* Programmable Sensor Input Gain and Offset

* Programmable Sensor Sampling Rate and Resolution

* No External Trim Components Required

Elecena nie prowadzi sprzedaży elementów elektronicznych, ani w niej nie pośredniczy.

Produkt pochodzi z oferty sklepu